机构调研丨储能概念+碳交易+物联网 这家公司跨界布局光通信赛道 收购标的Q1已获约2亿元在手订单
AI导读:
4月28日,多家上市公司发布投资者关系活动记录表公告,披露各自与机构之间的业务交流内容,其中透露出公司业务布局的诸多进展与亮点。
华盛昌:将倾斜资源支持伽蓝特发展 紧抓光模块市场机遇
华盛昌昨晚举行
4月28日,多家上市公司发布投资者关系活动记录表公告,披露各自与机构之间的业务交流内容,其中透露出公司业务布局的诸多进展与亮点。

华盛昌:将倾斜资源支持伽蓝特发展 紧抓光模块市场机遇
华盛昌昨晚举行线上会议,接受东方财富证券、中银基金、东恺投资等55家机构调研。
在调研中,华盛昌表示,公司对于伽蓝特整个团队非常认可,双边团队正在加速融合,努力抓住光模块产业快速扩产带来的市场需求。“公司将倾斜资源,积极支持伽蓝特的整体发展,帮助其提升整体交付能力、提升新产品开发进度,保障公司在面对下游需求快速增长的情况下,抓住市场机遇。”
资料显示,伽蓝特成立于2008年,是一家专注于光通信测试设备研发、生产和销售的高新技术企业,核心聚焦高速光模块与硅光晶圆芯片的研发及量产测试场景,产品全面覆盖100G/400G/800G/1.6T高速光模块、硅光芯片晶圆级性能验证与产线自动化测试。
2026年2月底,华盛昌披露收购意向书,4月初正式签订协议,公司拟4.6亿元现金收购伽蓝特100%股权。
据华盛昌透露,在此期间,已完成全部尽调和审计工作,交易推进顺利。2025年度,伽蓝特实现销售收入1.58亿元,实现净利润3267.65万元;今年第一季度,伽蓝特获得在手订单1.97亿元,实现净利润2292万元(未经审计)。
2025年,华盛昌越南生产基地顺利投建并规模化运营,成为应对贸易变局、强化全球竞争力的关键支点。公司完成对美出口ODM产品产能转移,四季度单季交付161万台,环比增长86.27%。截至报告期末,该部分业务受中美关税政策的影响已基本消除,为2026年海外市场拓展奠定基础。国内业务同比增长7.25%,下半年增速达14.56%,呈现内外双轮驱动、国内加速增长的良好格局。
海外业务方面,2025年公司与全球领先的线下零售渠道商进一步深化合作关系,持续夯实北美线下终端渠道布局,拓宽公司产品在美市场的触达边界与覆盖广度。同期,公司与全球头部电动工具品牌达成深度ODM合作,依托其全球广泛覆盖的销售渠道网络与品牌影响力,结合公司在仪器仪表领域深耕多年的技术积淀、产品研发与规模化制造优势,联合开发适配美国市场需求的测量工具产品。
华盛昌长期从事测量测试仪器仪表技术研究,面向全球客户开展测试测量类产品定制化开发。同时,公司积极布局光通信测试设备领域,重点面向高速光模块、硅光芯片、共封装光学(CPO)等新一代光通信场景,打造覆盖研发验证与量产测试的完整解决方案。
二级市场方面,华盛昌股价今日逆势上涨5.14%,盘中创股价历史新高;自2月28日披露收购意向协议以来,累计涨幅高达193.61%。

尚太科技:开始向诸多客户批量供货新型硅碳负极材料
尚太科技同样于昨晚举行线上电话会议,与多家机构共98名投资者进行交流。
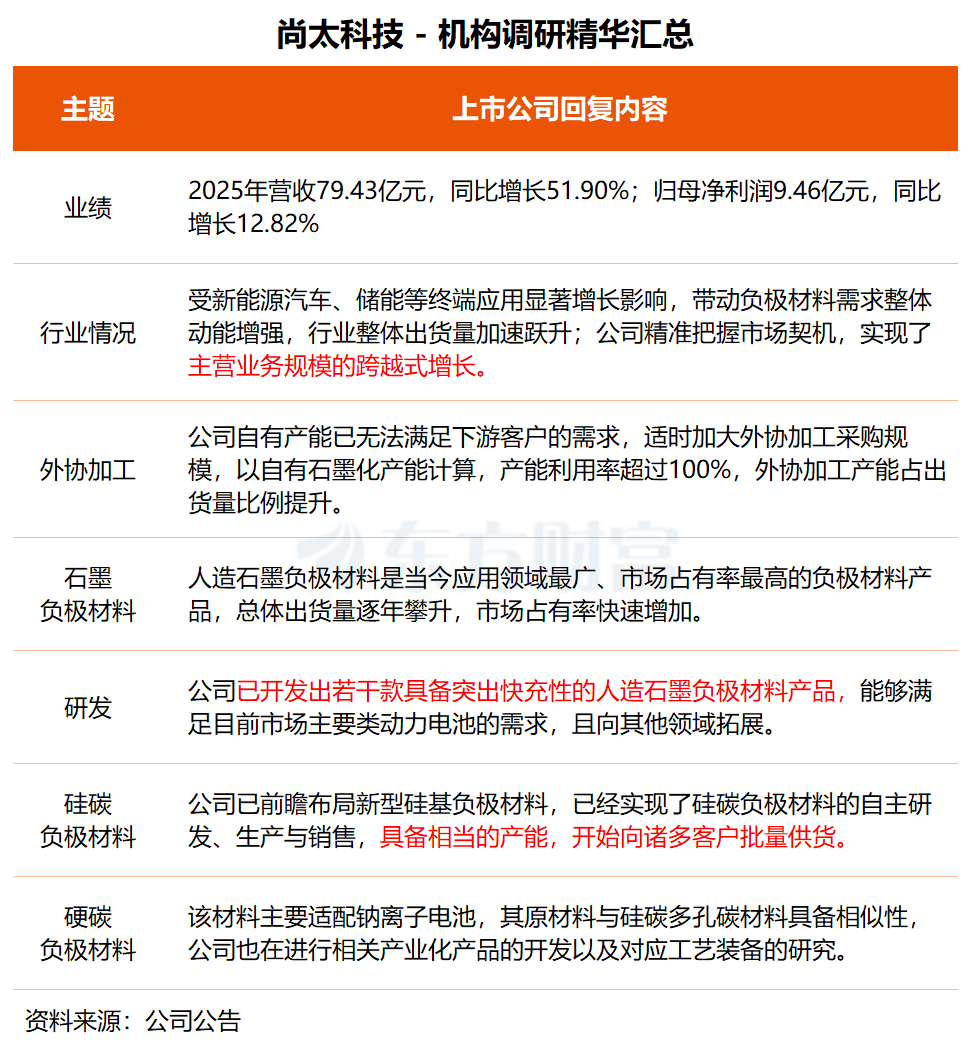
在调研中,尚太科技透露,公司已前瞻布局新型硅基负极材料,已经实现了硅碳负极材料的自主研发、生产与销售,具备相当的产能,开始向诸多客户批量供货。
据悉,人造石墨负极材料是当今应用领域最广、市场占有率最高的负极材料产品,在近年来伴随动力电池、储能电池以及消费电池的蓬勃发展,总体出货量逐年攀升,市场占有率快速增加。硅碳负极材料理论能量密度可达石墨类负极材料的10 倍,在消费电子产品以及小动力产品中逐步开始广泛应用。
尚太科技称,公司已开发出若干款具备突出快充性的人造石墨负极材料产品,能够满足目前市场主要类动力电池的需求,且向其他领域拓展,人造石墨负极材料开发还持续向高低温性能等方向持续突破。
另据介绍,硬碳负极材料主要适配钠离子电池,其原材料与硅碳多孔碳材料具备相似性,制程与石墨类负极材料具备相似性,具备快速产业化的条件,尚太科技也在进行相关产业化产品的开发以及对应工艺装备的研究,根据市场情况开展相关产线的切换或建设。
“下游储能电池爆发式增长,新能源汽车动力电池也保持较快增长速度,负极材料行业景气度持续提升,受行业企业排产旺盛影响,焦类原材料价格持续上升,且行业优质石墨化加工产能逐渐出现一定缺口,外协加工价格开始上扬。”
尚太科技表示,公司自有产能已无法满足下游客户的需求,适时加大外协加工采购规模,以自有石墨化产能计算,产能利用率超过100%,外协加工产能占出货量比例提升。
尚太科技专注于人造石墨负极材料的自主研发、生产与销售,产品主要应用于动力电池和储能电池领域。除人造石墨负极材料外,公司产品还包括以石墨化焦为主的碳素制品。
2025年,公司实现营收79.43亿元,同比增长51.90%;归母净利润9.46亿元,同比增长12.82%;扣非净利润9.64亿元,同比增长19.24%。
二级市场方面,尚太科技股价今日上涨2.30%,近5个交易日涨幅为8.37%。
(文章来源:东方财富研究中心)
郑重声明:以上内容与本站立场无关。本站发布此内容的目的在于传播更多信息,本站对其观点、判断保持中立,不保证该内容(包括但不限于文字、数据及图表)全部或者部分内容的准确性、真实性、完整性、有效性、及时性、原创性等。相关内容不对各位读者构成任何投资建议,据此操作,风险自担。股市有风险,投资需谨慎。如对该内容存在异议,或发现违法及不良信息,请发送邮件至yxiu_cn@foxmail.com,我们将安排核实处理。

