2025年A股投资策略展望:机构普遍乐观,看好科技与消费
AI导读:
中信建投证券举办2025年度资本市场峰会,机构普遍对2025年A股行情持乐观态度,看好半导体、算力等新质生产力和并购重组等主题。同时,融资资金加仓21只滞涨科技股,消费电子与食品饮料等传统消费领域也有望获得资金关注。
近日,中信建投证券在上海隆重举办了2025年度资本市场峰会。会上,中信建投证券总经理金剑华发表观点,指出随着经济的持续稳固增长和新质生产力的快速发展,上市公司盈利和估值中枢将不断提升。优质龙头科创企业和央国企的引领作用日益显著,资本市场投资价值回报能力也将持续增强。一个以“耐心资本”长钱长投为特征的良性生态正在逐步形成,A股市场正逐步成为全球资金配置的重要舞台,我国资本市场高质量发展的时机已经成熟。
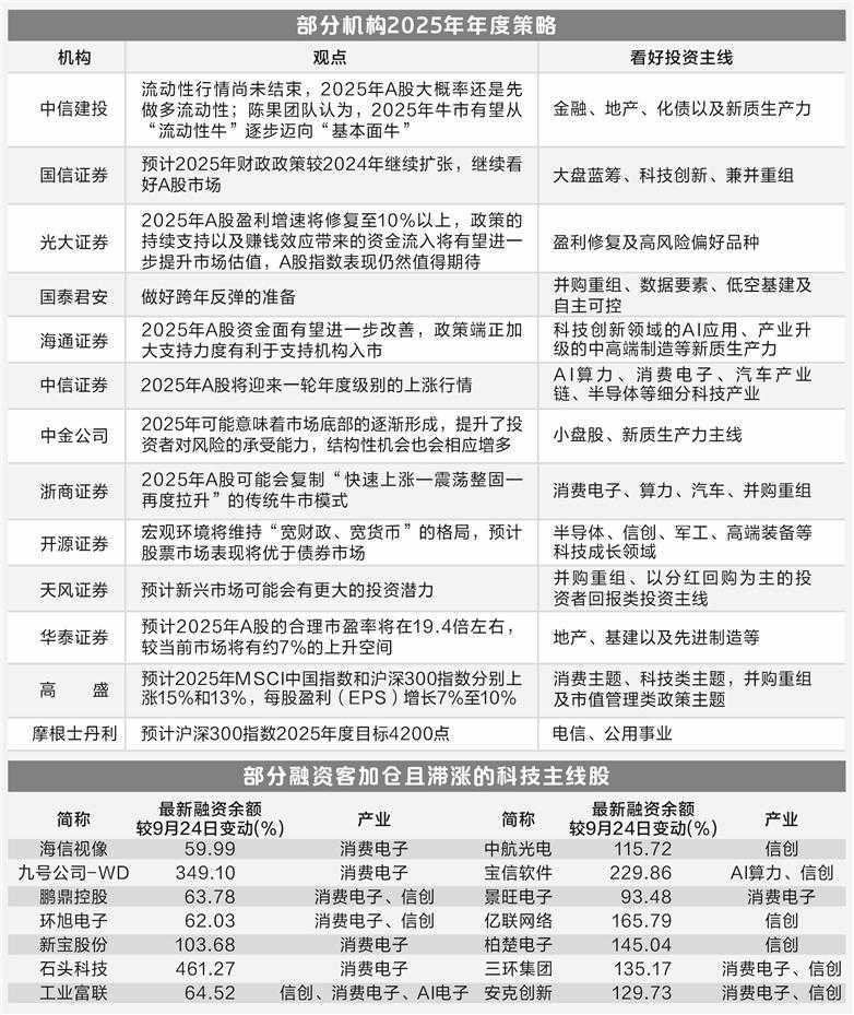
随着2024年步入尾声,国内外多家机构已着手发布对2025年的宏观展望及A股投资策略。据证券时报·数据宝统计,包括中信建投、国信证券、国泰君安、中信证券、中金公司等在内的10余家知名机构(含首席经济学家)普遍对2025年A股行情持乐观态度,认为我国经济中长期发展潜力巨大。
中信建投表示,当前流动性行情仍在持续,2025年A股市场大概率将首先受益于流动性充裕。中信建投策略陈果团队发布的最新研究报告指出,继续看好中国股市的“信心重估牛”。随着政策逐步加码并显现成效,2025年的牛市有望从“流动性牛”向“基本面牛”转变。
国泰君安则认为,震荡行情有望继续,跨年反弹行情值得期待。信达证券指出,市场震荡休整主要是短期博弈性资金的降温,但长期资金和政策方向的转变使得指数难以回到原点。
此外,海外知名机构高盛和摩根士丹利也对A股市场持积极看法。高盛预计2025年沪深300指数上涨13%,摩根士丹利则预计沪深300指数2025年年度目标点位为4200点,相比当前有近8%的上涨潜力。
从机构年度策略中进一步梳理发现,半导体、算力等新质生产力,以及并购重组、市值管理等政策类主题受到多家机构的重点关注。国信证券表示,长期视角下,成长型企业将向价值型企业转变,稳定的龙头企业更具优势,看好大盘蓝筹、科技创新、兼并重组等主线。
国泰君安2025年度策略推荐主题涵盖并购重组、数据要素、低空基建及自主可控等领域。中信证券则推荐AI算力、消费电子、汽车产业链、半导体等细分科技产业作为年度投资主题。
海通证券表示,2025年市场中期主线将逐渐清晰,基本面更优的科技制造和中高端制造有望成为股市的行业主线。此外,也有机构认为,随着经济复苏,消费电子和食品饮料等传统消费领域也有望吸引资金关注。
在融资资金方面,目前A股市场涉及信创、半导体、消费电子、AI算力等板块的公司共有383家。其中,9月24日至11月27日期间,股价下跌的公司仅有4家,主要属于信创及消费电子板块。而涨幅居前的则以AI算力、半导体行业公司为主,股价翻倍的公司超过30家。
从融资余额变化来看,与9月24日相比,11月26日融资余额增加的公司超过320家,其中230家公司获加仓超过50%,科创板、创业板多家公司获加仓超过100%。
在上述383家公司中,9月24日以来跑输沪深300指数(区间涨幅21.61%),且最新融资余额较9月24日增加超过50%的公司仅有21家,涉及多个概念的公司包括鹏鼎控股、工业富联等。鹏鼎控股作为全球最大PCB生产企业,涉及消费电子和信创概念,但9月24日以来股价涨幅不足1%,融资客加仓近64%。
此外,消费电子公司石头科技融资余额增加4.5倍以上,但股价下跌超10%。机构预测其2024年、2025年净利润将持续增长。这21家公司中,有13家公司年内积极采取股份回购等市值管理举措。截至11月27日,海信视像、工业富联、环旭电子等10家公司年内均已完成一定金额的回购。
(文章来源:证券时报)
郑重声明:以上内容与本站立场无关。本站发布此内容的目的在于传播更多信息,本站对其观点、判断保持中立,不保证该内容(包括但不限于文字、数据及图表)全部或者部分内容的准确性、真实性、完整性、有效性、及时性、原创性等。相关内容不对各位读者构成任何投资建议,据此操作,风险自担。股市有风险,投资需谨慎。如对该内容存在异议,或发现违法及不良信息,请发送邮件至yxiu_cn@foxmail.com,我们将安排核实处理。

