DeepSeek一体机发布潮引市场关注,未来市场空间广阔
AI导读:
DeepSeek一体机发布潮备受市场关注,多家大企业参与推出相关产品。一体机降低AI使用门槛,满足政企客户隐私保护和成本考量需求。未来市场空间广阔,据研报测算,一体机需求量将持续增长。
最近,Deepseek一体机密集发布,成为了市场关注的热点。这一趋势不仅吸引了华为、联想等大企业的参与,还有超过60家企业基于DeepSeek推出了一体机,包括推理一体机和训推一体机,内置不同尺寸模型,价格各异。
这场一体机发布潮在二级市场也备受追捧,多家推出相关产品的公司近期股价强劲。DeepSeek公司还宣布下调夜间空闲时段的API调用价格,进一步推动了私有化部署的需求。
太平洋证券认为,大模型一体机能够降低AI使用门槛,随着政府和关键行业客户AI应用的加速落地,大模型私有化部署需求将持续增长。一体机有望成为大型政企客户的主流AI计算平台。
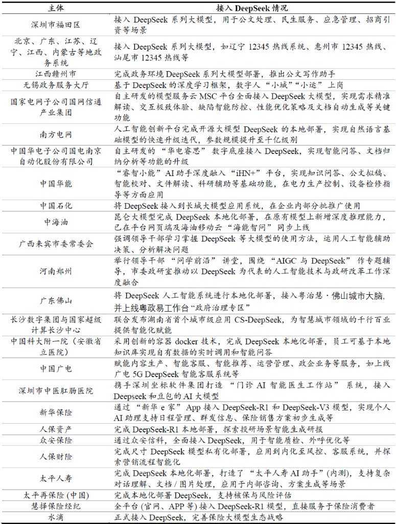
一体机密集发布的背后,是党政机关和关键行业客户对DeepSeek需求的井喷。多地政务系统宣布全面启用DeepSeek大模型,首批AI“公务员”正式上岗。同时,超20家央企已接入DeepSeek,涉及多个领域。
东北证券指出,DeepSeek开源部署、成本降低的优势切中了政府、金融、医疗等B端客户的隐私保护和成本考量痛点,引发行业部署需求快速增长。通过一体机形式私有化部署DeepSeek,可提升数据的安全性与隐私性。
太平洋证券也表示,大模型一体机能够缩短部署周期、深度结合场景,降低中小企业对于大模型的使用门槛。一体机满足金融、能源、政务、医疗等行业对于安全和隐私的要求。
除了低成本和安全性等主观需求,B端客户IT投资规模累年上升的客观趋势也不容忽视。据IDC数据,2024年我国数字政府IT投资规模达1583亿元,到2028年将达到2134亿元。与此同时,金融整体基础设施市场规模也在增长。
算力一体机作为集成化方案,将AI产业链上游的模型、算法、硬件和中游的平台及下游的应用集合在一起,为客户提供针对垂类领域的便捷高效解决方案。一体机是当前AI Agent的理想实现载体,未来市场空间广阔。
据浙商证券研报测算,预期DeepSeek快速部署需求将带动一体机需求增长,2025年到2027年一体机需求量将分别达到15、39、72万台,对应市场空间巨大。
(文章来源:财联社)

郑重声明:以上内容与本站立场无关。本站发布此内容的目的在于传播更多信息,本站对其观点、判断保持中立,不保证该内容(包括但不限于文字、数据及图表)全部或者部分内容的准确性、真实性、完整性、有效性、及时性、原创性等。相关内容不对各位读者构成任何投资建议,据此操作,风险自担。股市有风险,投资需谨慎。如对该内容存在异议,或发现违法及不良信息,请发送邮件至yxiu_cn@foxmail.com,我们将安排核实处理。

