今日财经聚焦:多公司发布重要公告,涉及投资、业绩及合作动态
AI导读:
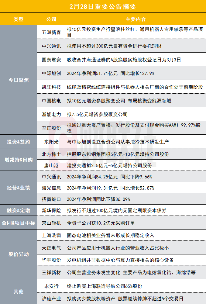
今日财经聚焦多则重要公告,包括五洲新春15亿投资行星滚柱丝杠等项目,中兴通讯拟用不超300亿自有资金委托理财,中国核电增资参股聚变公司布局核聚变能源领域等。
今日财经聚焦
【五洲新春:15亿投资行星滚柱丝杠等项目,拓展主业竞争力】
五洲新春(603667.SH)公告,拟与新昌高新技术产业园区管委会等签《投资协议》,投资约15亿生产行星滚柱丝杠等产品,用地约100亩。此布局将提升产品竞争力、经济效益,增强可持续发展能力。
【中兴通讯:拟用不超300亿自有资金委托理财】
中兴通讯(000063.SZ)公告,董事会审议通过用不超过300亿自有资金委托理财,需股东大会审议。选择安全性高、流动性好、中低风险的理财产品。
【中兴通讯净利润下滑】
中兴通讯(000063.SZ)公告,2024年营收1212.99亿,降2.38%;净利润84.25亿,降9.66%。计划每10股派6.17元红利。
【股市动态】
【北方稀土:控股股东拟5-10亿增持】
北方稀土(600111.SH)公告,控股股东包钢集团拟5-10亿增持股份,农业银行包头鹿城支行提供不超9亿贷款支持。
【国泰君安吸收合并海通证券】
国泰君安(601211.SH)公告,吸收合并海通证券A股换股实施股权登记日为3月3日,换股比例1:0.62。
【业绩增长】
【中际旭创净利润大增】
中际旭创(300308.SZ)公告,2024年营收238.61亿,增122.63%;净利润51.71亿,增137.9%。业绩增长得益于算力基础设施建设和高端产品销售增加。
【股市风险提示】
多家公司发布股票交易异常波动及风险提示公告,包括凯旺科技、上海洗霸、天正电气等,提醒投资者注意投资风险。
【新能源与核聚变】
【中国核电增资参股聚变公司】
中国核电(601985.SH)公告,拟10亿增资参股中国聚变能源有限公司,布局核聚变能源领域。
【东阳光与中际旭创设合资公司】
东阳光(600673.SH)公告,全资子公司东阳光液冷科技与中际旭创设合资公司,从事液冷技术研发生产。
【投资与签约】
【安琪酵母印尼投资酵母项目】
安琪酵母(600298.SH)公告,子公司印尼公司拟8.8亿投资年产2万吨酵母项目。
【长安汽车与华为合作进展】
长安汽车(000625.SZ)公告,联营企业阿维塔科技已向华为支付第二期转让价款57.5亿。
增减持与回购
多家公司发布增减持及回购公告,包括唐山港、泰凌微、路维光电等。
【经营业绩】
多家公司发布2024年业绩快报,海光信息净利润增52.87%,招商蛇口净利润降36.09%,江丰电子净利润增56.90%,亿联网络净利润增31.55%。
融资与定增
新华保险(601336.SH)公告,拟发行不超过100亿境内无固定期限资本债券。
合同与项目中标
京山轻机(000821.SZ)公告,全资子公司获10.2亿采购订单。
其他
永安行(603776.SH)公告,终止购买上海联适导航65%股份。
沪硅产业公告,购买少数股权等资产,股票继续停牌不超过5个交易日。
葫芦娃(605199.SH)公告,获得骨化三醇软胶囊药品注册证书。
(文章来源:财联社 财经聚焦)
郑重声明:以上内容与本站立场无关。本站发布此内容的目的在于传播更多信息,本站对其观点、判断保持中立,不保证该内容(包括但不限于文字、数据及图表)全部或者部分内容的准确性、真实性、完整性、有效性、及时性、原创性等。相关内容不对各位读者构成任何投资建议,据此操作,风险自担。股市有风险,投资需谨慎。如对该内容存在异议,或发现违法及不良信息,请发送邮件至yxiu_cn@foxmail.com,我们将安排核实处理。

