Manus爆火引AI Agent复刻浪潮,2025或成AI Agent爆发元年
AI导读:
全球首款通用AI智能体Manus爆火,国内初创公司DeepWisdom的MetaGPT团队仅用3小时复刻出OpenManus,开源社区亦迅速响应。业内认为2025年有望成为AI Agent爆发元年,但仍面临技术壁垒、规划、记忆等难题待解。
“开源永存。”这是MetaGPT研究员、OpenManus合作者向劲宇在面向时代财经等的分享中,留下的结束语。
近一周来,全球首款通用AI智能体——Manus爆火,成为科技圈持续热议的话题。与此同时,国内初创公司DeepWisdom的MetaGPT团队仅用3小时便复刻出OpenManus,开源社区CAMEL-AI团队也迅速复刻出Manus通用智能体OWL,这显示Agent(智能体)的门槛并非高不可攀。这些复刻浪潮向外界传递了一个信息:AI Agent的普及正在加速。
Manus的“护城河”究竟有多深?Agent赛道的终极竞争力是什么?业内普遍认为“2025年有望成为AI Agent爆发元年”,但这个赛道仍面临诸多待解难题。
近日,OpenManus核心作者向时代财经分享了背后的故事,并给出了他们对Agent的理解。3小时复刻Manus的团队由00后挑大梁,他们判断复刻一个Manus开源版本并不难。MetaGPT研究员、OpenManus核心作者梁新兵迅速响应,带领团队讨论了Manus的产品形态和技术路线,并决定加班赶出开源版本。发布不到1天,该项目已在GitHub上收获了7000多颗星星。
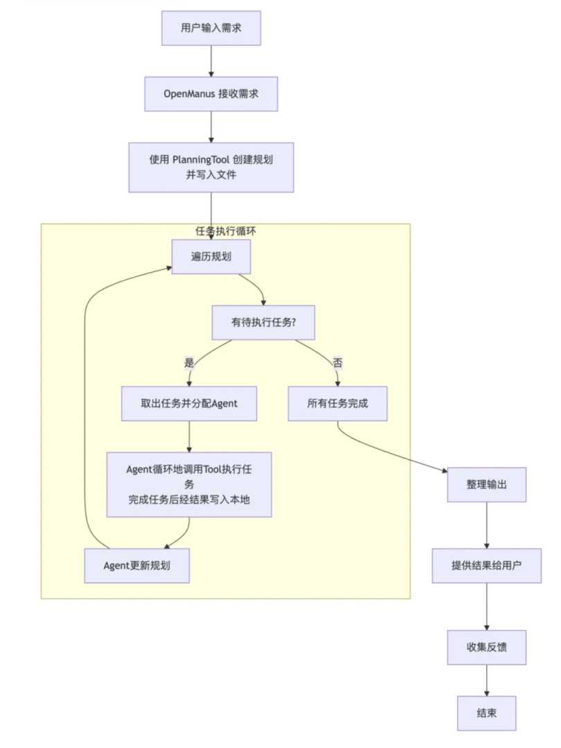
Manus是一款基于AI核心模型开发的AI Agent,它以大语言模型为核心,叠加规划、记忆、工具调用等功能,通过解决任务逻辑连贯性问题完成跨系统任务。MetaGPT团队解构分析Manus,认为它是一个多智能体系统,通过规划工具形成线性结构的计划,然后顺序执行任务,动态分配给相应的Agent。Agent在执行任务时,以ReAct循环形式调用工具完成每个任务。
MetaGPT团队通过极简的Agent框架,实现了可插拔的工具和提示词组合,关键在于提示词引导和工具使用。他们的工作是把抽象做得更干净,提供丰富的工具集合,支持多种Agent通过装备工具集灵活扩展在不同场景下的能力。规划能力在此中尤为重要,OpenManus继承了Manus的规划优势。

MetaGPT团队分享的OpenManus工作流程图展示了其工作流程。谈及OpenManus后续工作,梁新兵表示将从增强规划能力、引入标准化评测、拓展模型适配、实现容器化部署等方面提升效果。
关于OpenManus是否能超越Manus,梁新兵表示,目前OpenManus效果还很有限,前期目标达到原始Manus的相同效果,后续将依靠庞大的开源社区不断优化。Manus能一键帮用户做旅行规划、股票分析等工作,涵盖多个领域,其表现令人惊艳。但MetaGPT团队和CAMEL-AI团队的复刻让“Manus缺乏技术壁垒”的质疑声不断。
据此前媒体报道,Manus的模型能力来自Anthropic的Claude。有市场人士认为,随着大模型能力增强,大模型将内化更多工具链功能,未来大模型或能独立实现Manus期望的效果。AI领域的投资人士也表达了类似观点,认为大模型公司可能会内置这些Agent。
Agent诞生的必要前提是基座模型性能提升,Manus能最先跑出来,一方面是因为推理模型技术取得进展,另一方面是Manus创作团队实力强,非常懂用户需求,且在功能实现上做得很好。MetaGPT团队也基于多年技术积累实现了复刻。Manus团队的核心理念“更少的结构,更多的智能”体现在产品特性上,让用户体验更为出色。
“2025年有望成为AI Agent元年”是行业共识。开源证券指出,大模型性能提升与成本降低,以及能在消费级显卡部署,为AI大规模应用落地打下坚实基础。华泰证券亦指出,Manus AI底层由多模型驱动,有效满足了Agent交互过程中的规划、自主、准确三大核心需求,标志着Agent应用进入工程化落地关键阶段。
但AI Agent仍面临大模型幻觉、规划、记忆、工具调用等难点有待解决。在规划方面,取决于模型本身能力提升和外部结构辅助。在工具上,OpenManus目前使用现有开源工具,未来或增加Agent自己创建工具的能力。记忆环节上,处理复杂、长程任务时如何压缩上下文并存储到记忆中,具有挑战性。降本增效是应用厂商首要考虑的问题,Manus单任务成本2美元,对很多用户来说仍难接受。
AI Agent领域的核心竞争力何在?洪思睿认为,Agent商业化的重要比拼在于将真实场景中的任务和效果做到极致。她展望Agent的未来,认为多智能体的商业前景明确且强烈,例如代码生成等场景,用户付费意愿较高。Manus的爆火加速了AI Agent的科普,吸引了潜在用户群,提升了行业信心。
(文章来源:时代财经)
郑重声明:以上内容与本站立场无关。本站发布此内容的目的在于传播更多信息,本站对其观点、判断保持中立,不保证该内容(包括但不限于文字、数据及图表)全部或者部分内容的准确性、真实性、完整性、有效性、及时性、原创性等。相关内容不对各位读者构成任何投资建议,据此操作,风险自担。股市有风险,投资需谨慎。如对该内容存在异议,或发现违法及不良信息,请发送邮件至yxiu_cn@foxmail.com,我们将安排核实处理。

