宁德时代拟斥资40-80亿回购股份,股价大幅波动引关注
AI导读:
宁德时代计划使用40-80亿元回购股份,用于股权激励或员工持股计划。4月7日股价大幅下跌,市场反应强烈。本文综合自公开消息,提供最新股市动态。
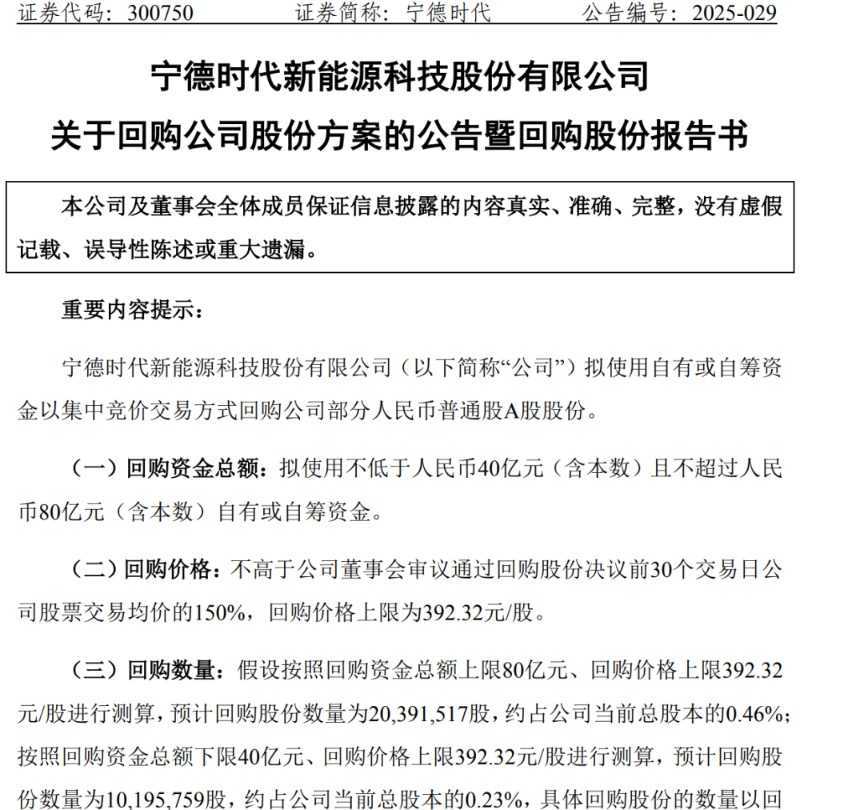
宁德时代发布公告,计划使用不低于40亿元且不超过80亿元的自有或自筹资金,通过集中竞价交易方式回购部分股份,旨在未来适宜时机实施股权激励计划或员工持股计划。此次回购的股份价格上限设定为392.32元/股,彰显公司对未来发展的信心。
4月7日股市收盘,宁德时代股价下跌11.46%,报收于215.22元,市场反应引人关注。
本文综合自公开消息,旨在提供最新股市动态。
(文章来源:每日经济新闻)
郑重声明:以上内容与本站立场无关。本站发布此内容的目的在于传播更多信息,本站对其观点、判断保持中立,不保证该内容(包括但不限于文字、数据及图表)全部或者部分内容的准确性、真实性、完整性、有效性、及时性、原创性等。相关内容不对各位读者构成任何投资建议,据此操作,风险自担。股市有风险,投资需谨慎。如对该内容存在异议,或发现违法及不良信息,请发送邮件至yxiu_cn@foxmail.com,我们将安排核实处理。

