*ST富润触及交易类强制退市,股价连续跌停
AI导读:
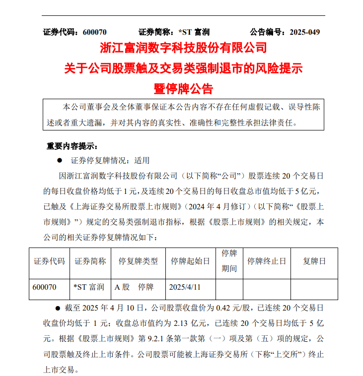
*ST富润因股票连续20个交易日收盘价低于1元且总市值低于5亿元,触及交易类强制退市指标。公司股票自4月11日起停牌。同时,公司发布的2024年度业绩预告更正显示,营业收入低于3亿元,触及财务类退市风险。股价自3月13日跌破1元后持续下跌,截至4月10日收盘,股价报0.42元/股。
*ST富润触及交易类强制退市。4月10日晚间,*ST富润(600070)发布公告,因股票连续20个交易日收盘价低于1元,且总市值低于5亿元,已触及交易类强制退市指标。根据规定,公司股票自4月11日起停牌。

当日,*ST富润收到上交所《关于拟终止浙江富润数字科技股份有限公司股票上市的事先告知书》。告知书显示,公司股票已满足终止上市条件。上交所将依据相关规定,对公司股票作出终止上市决定。
交易类强制退市公司股票不进入退市整理期。上交所将在相关期限届满或听证程序结束后15个交易日内审议是否终止公司股票上市。决定作出后5个交易日内,上交所将对股票摘牌。
自3月13日股价跌破1元,*ST富润股价持续下跌,仅在3月17日有所反弹。3月19日起,股价加速下跌,连续16个交易日跌停。截至4月10日收盘,股价报0.42元/股,总市值2.1亿元。
股价加速下跌的原因之一是公司在3月18日晚间披露的《2024年度业绩预告更正及致歉公告》。更正后的业绩预告显示,2024年度营业收入预计约为3.06亿元,扣除无关及无商业实质收入后约为2.87亿元,低于3亿元,触及财务类退市风险。
此前,公司1月发布的业绩预告显示,2024年度营业收入预计约为3.16亿元,扣除无关及无商业实质收入后约为3.06亿元。
本次更正原因主要为公司自查发现,部分营业收入按净额法确认,并扣除了部分无关及无商业实质的收入。
(文章来源:证券时报 关键词:*ST富润、交易类强制退市、股价跌停、财务类退市风险)
郑重声明:以上内容与本站立场无关。本站发布此内容的目的在于传播更多信息,本站对其观点、判断保持中立,不保证该内容(包括但不限于文字、数据及图表)全部或者部分内容的准确性、真实性、完整性、有效性、及时性、原创性等。相关内容不对各位读者构成任何投资建议,据此操作,风险自担。股市有风险,投资需谨慎。如对该内容存在异议,或发现违法及不良信息,请发送邮件至yxiu_cn@foxmail.com,我们将安排核实处理。

