沪深股通成交活跃,机构游资动作频频
AI导读:
沪深股通今日合计成交1636.47亿,紫金矿业和比亚迪分居沪股通和深股通个股成交额首位。交运设备板块资金净流入最多,ETF成交活跃,1000ETF成交额大幅增长。期指持仓方面,IH、IF合约空头减仓明显。龙虎榜上,机构活跃度提升,游资动作频频。
沪深股通今日合计成交1636.47亿,其中紫金矿业和比亚迪分居沪股通和深股通个股成交额首位,显示出市场活跃度高。板块主力资金方面,交运设备板块表现强劲,资金净流入居各行业之首。ETF成交方面,1000ETF(159629)成交额大幅增长159%,市场关注度高。期指持仓方面,IH、IF合约空头减仓数量明显大于多头,市场趋势值得关注。龙虎榜方面,机构活跃度提升,科兴制药获机构大额买入;游资方面,青岛金王等多只个股获一线游资席位青睐。
一、沪深股通前十大成交
沪股通和深股通总成交金额分别达到781.76亿和854.71亿。
沪股通前十大成交个股中,紫金矿业领衔;贵州茅台和寒武纪紧随其后。深股通方面,比亚迪独占鳌头;立讯精密和胜宏科技位列其后。
二、板块个股主力大单资金
板块表现各异,海南、电商等板块涨幅居前,而白酒、机场等少数板块下跌。从资金监控数据来看,交运设备板块资金净流入最多。
电子板块则成为资金净流出最多的板块。
个股方面,赛力斯资金净流入居首,而立讯精密净流出最多。
三、ETF成交
港股相关ETF成交活跃,恒生科技指数ETF(513180)成交额领先。成交额环比增长方面,1000ETF(159629)以159%的增长位居榜首。
上周份额增长方面,沪深300ETF(510300)表现突出,份额大增91.791亿份。
而科创50ETF(588000)上周份额减少显著。
四、期指持仓
四大期指主力合约多空双方均有所动作,IH、IF合约空头减仓明显。
五、龙虎榜
1、机构
机构活跃度提升,科兴制药等个股获机构大额买入。
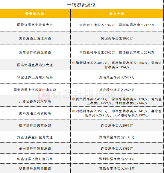
2、游资
青岛金王等多只个股获一线游资席位买入,市场游资活跃度有所回升。
量化资金活跃度相对较低,红宝丽等个股量化交易影响有限。
(文章来源:财联社)
郑重声明:以上内容与本站立场无关。本站发布此内容的目的在于传播更多信息,本站对其观点、判断保持中立,不保证该内容(包括但不限于文字、数据及图表)全部或者部分内容的准确性、真实性、完整性、有效性、及时性、原创性等。相关内容不对各位读者构成任何投资建议,据此操作,风险自担。股市有风险,投资需谨慎。如对该内容存在异议,或发现违法及不良信息,请发送邮件至yxiu_cn@foxmail.com,我们将安排核实处理。

