天孚通信控股股东拟询价转让,股市热点引关注
AI导读:
11月14日晚,天孚通信公告控股股东拟参与询价转让,转让数量850万股。公司是光器件整体解决方案提供商,受益于人工智能发展,股价攀升。业绩方面,2023、2024年营收和归母净利润增速可观。此外,第二大股东朱国栋近一年也有减持及询价转让行为。
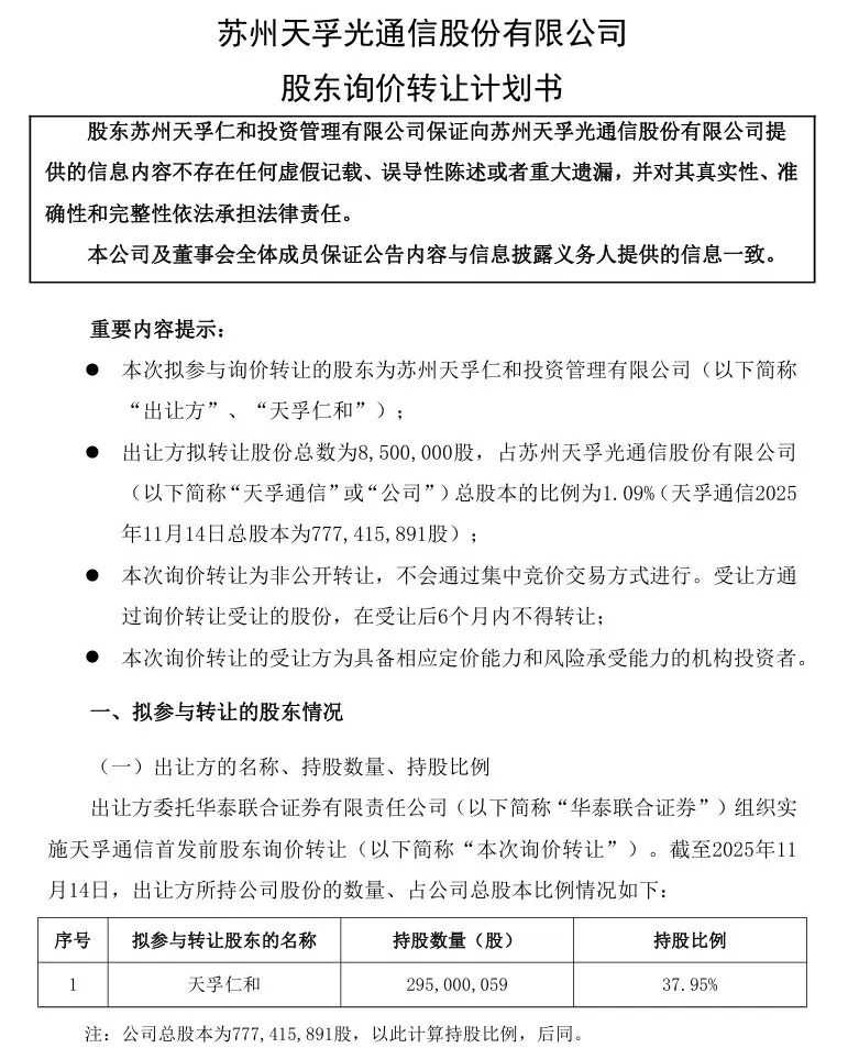
11月14日晚,天孚通信股票公告,公司控股股东苏州天孚仁和投资管理有限公司拟参与询价转让,这一股市热点事件引发关注。

来源:公司公告
公告称,此次询价转让股份的数量为850万股,占天孚通信总股本的比例为1.09%,转让原因为自身资金需求。截至公告发布日,天孚仁和持有天孚通信股份2.95亿股,持股比例为37.95%。
价格方面,本次询价转让的价格下限为不低于发送认购邀请书之日(即11月14日,含当日)前20个交易日天孚通信股票交易均价的70%(相应日期股票交易总额/相应日期股票交易总量)。
公告同时表示,本次询价转让的受让方为具备相应定价能力和风险承受能力的机构投资者;本次询价转让为非公开转让,不会通过集中竞价交易方式进行;受让方通过询价转让受让的股份,在受让后6个月内不得转让。

公开信息显示,天孚通信是业界领先的光器件整体解决方案提供商和光电先进封装制造服务商,产品广泛应用于人工智能、数据中心、光纤通信、光学传感等领域。
受益于人工智能行业的加速发展,全球数据中心建设带动了高速光器件产品需求的持续稳定增长,进而带动天孚通信有源和无源产品营收增长,公司股价也实现了大幅攀升,成为股市研报关注焦点。
业绩方面,天孚通信2023年、2024年连续两年营收增速同比超过60%,归母净利润同比增速超过80%。
今年前三季度,天孚通信实现营业收入39.18亿元,同比增长63.63%;归母净利润为14.65亿元,同比增长50.07%。其中,第三季度实现营收14.63亿元,同比增长74.37%;归母净利润为5.66亿元,同比增长75.68%。

来源:公司三季报
公司股价从年内39.94元/股的低点一度涨至224.55元/股(均为前复权),11月14日收报155.47元/股。
记者注意到,除控股股东以外,天孚通信第二大股东朱国栋也于近一年内进行过减持及询价转让。
今年3月,天孚通信披露关于持股5%以上股东减持计划期限届满暨实施情况的公告,显示朱国栋在1月22日至3月20日期间减持公司股份345.12万股,减持均价为98.34元/股。
8月,天孚通信披露股东询价转让结果报告书显示,朱国栋通过询价转让出让股份数量为990万股,询价转让价格为88.55元/股,交易金额为8.77亿元。
(文章来源:中国证券报)
郑重声明:以上内容与本站立场无关。本站发布此内容的目的在于传播更多信息,本站对其观点、判断保持中立,不保证该内容(包括但不限于文字、数据及图表)全部或者部分内容的准确性、真实性、完整性、有效性、及时性、原创性等。相关内容不对各位读者构成任何投资建议,据此操作,风险自担。股市有风险,投资需谨慎。如对该内容存在异议,或发现违法及不良信息,请发送邮件至yxiu_cn@foxmail.com,我们将安排核实处理。

