券商金股推荐及观点汇总
AI导读:
本文汇总了多家券商的1月和2月金股推荐及最新市场观点,涉及电子、机械设备、汽车等多个行业,并提供了详细的金股名单和涨幅数据。
券商1月金股收益率排名
Choice数据统计了27家券商的1月金股组合,共涉及224只个股。其中,150只个股在当月实现上涨,23只涨幅超30%。
具体来看,华龙证券推荐的卓易信息月度涨幅高达98.94%,位居券商2026年1月金股涨幅榜首位;国联民生证券推荐的宏景科技、国信证券推荐的圣晖集成分别以68.75%、61.59%的涨幅位居第二、第三;太平洋推荐的华峰测控、光大证券推荐的华虹半导体、西部证券推荐的东方铁塔均涨超50%;华源证券、东吴证券推荐的迈为股份上涨50.75%。
数据来源:Choice数据
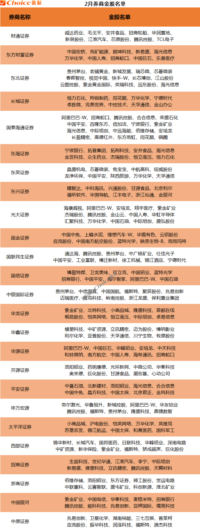
2月金股重磅出炉
A股2026年2月行情已正式打响,Choice数据统计了国泰海通、华龙证券、东方财富证券、国信证券、申万宏源、招商证券等券商的2月金股名单,详细如下。
数据来源:Choice数据
在券商2月金股名单中,电子行业被推荐数量最多,共有30只,包华虹半导体、兆易创新、世运电路、工业富联、海光信息等;其次为机械设备和汽车行业,分别有18只、14只。
数据来源:Choice智能金融终端
至少被3家以上券商同时推荐的金股有19只。其中,腾讯控股被7家券商推荐,包括国泰海通、招商证券、申万宏源等。此外,中际旭创、阿里巴巴-W、万华化学、紫金矿业被5家券商推荐。
数据来源:Choice数据
券商最新观点汇总
中金公司:短期看,A股市场前期快速上涨叠加春节临近,市场存在内生的震荡整固诉求,中期看,支撑市场表现的因素没有改变,A股具备形成慢牛的条件。配置方面,我们认为当前大盘成长风格仍占优,同时越来越多的低位补涨机会正在出现。
国泰海通:近期中国市场波动较大,全A平均股价调整达到6%,上证指数跌至临近4000点,并出现恐慌性抛售,市场下跌由多因素耦合。大跌之后,市场有望逐步企稳,在春节前重拾上升势头。配置上,新兴科技是主线,价值也会有春天。
东方财富证券:二月资产配置看好权益资产第二段春季行情,重视商品与资源金属方向。更侧重自下而上的行业与主题选择,包括电子(存储/半导体等)、保险、传媒、机械设备、通信、化工等。重点关注主题为机器人、无人驾驶、AI应用等。
郑重声明:以上内容与本站立场无关。本站发布此内容的目的在于传播更多信息,本站对其观点、判断保持中立,不保证该内容(包括但不限于文字、数据及图表)全部或者部分内容的准确性、真实性、完整性、有效性、及时性、原创性等。相关内容不对各位读者构成任何投资建议,据此操作,风险自担。股市有风险,投资需谨慎。如对该内容存在异议,或发现违法及不良信息,请发送邮件至yxiu_cn@foxmail.com,我们将安排核实处理。

