福莱新材与厦门钨业发布业务进展公告
AI导读:
2月11日,福莱新材和厦门钨业分别发布了业务进展公告。福莱新材透露已进入第三代电子皮肤产品量产准备阶段,而厦门钨业则实现了氧化物路线固态电池正极材料的供货。
2月11日,多家上市公司发布投资者关系活动记录表公告,披露各自与机构之间的业务交流内容,其中透露出公司业务布局的诸多进展与亮点。
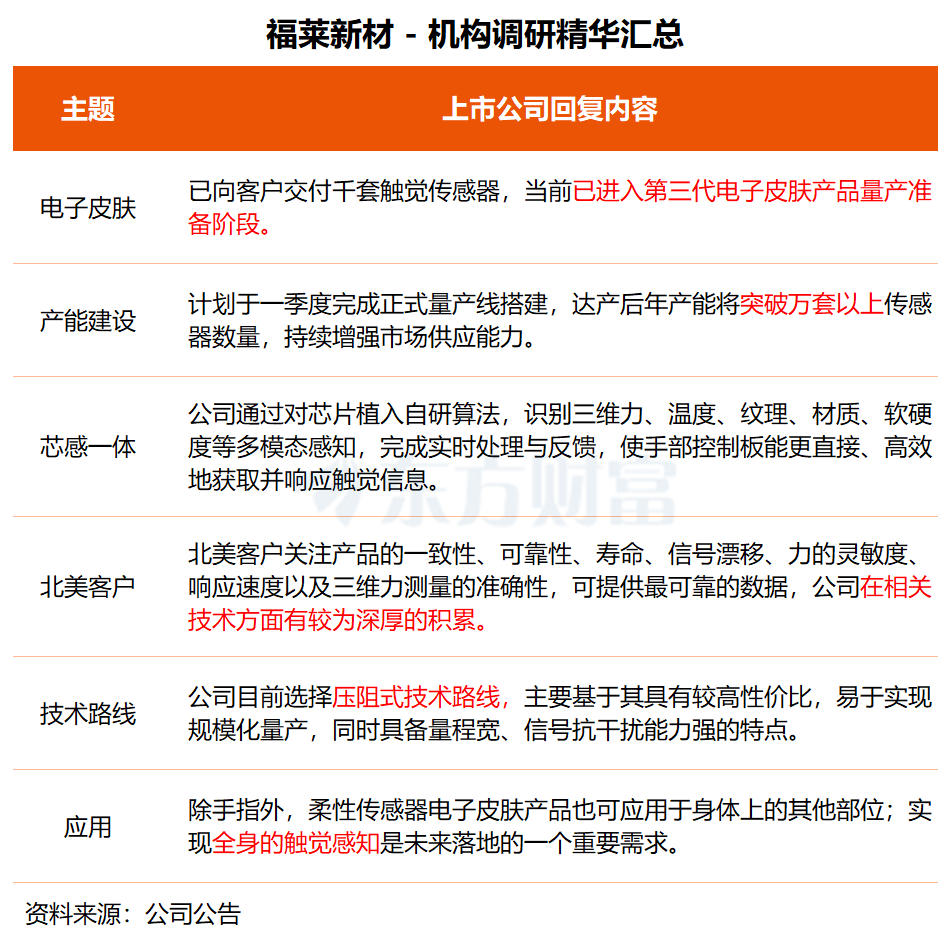
福莱新材近日接受天风证券、银华基金等近20家机构调研。福莱新材在调研中透露,公司已向客户交付千套触觉传感器,当前已进入第三代电子皮肤产品量产准备阶段。
据福莱新材介绍,公司选择压阻式技术路线,主要基于该技术具有较高的性价比,易于实现规模化量产,同时具备量程宽、信号抗干扰能力强的特点。
值得一提的是,福莱新材指出,除手指外,柔性传感器电子皮肤产品也可应用于身体上的其他部位。我们认为,实现全身的触觉感知是未来落地的一个重要需求。

中航证券此前研报指出,公司传统主业保持稳定,进军机器人电子皮肤产业,在前沿领域构筑了一定的技术壁垒,随着机器人产业的逐步成熟和放量,公司有望获得第二增长曲线。
厦门钨业近期接受中银基金、国泰海通证券、景林资产等逾160家机构调研。
厦门钨业表示,公司匹配氧化物路线固态电池的正极材料已实现供货;硫化物路线固态电池的正极材料方面,公司与国内外下游头部企业在技术研发上保持密切的交流合作。

厦门钨业在调研中特别提到,未来,公司将围绕产业链开展强链、补链、延链的兼并收购,同时也将适时以收并购的方式布局未来产业。
郑重声明:以上内容与本站立场无关。本站发布此内容的目的在于传播更多信息,本站对其观点、判断保持中立,不保证该内容(包括但不限于文字、数据及图表)全部或者部分内容的准确性、真实性、完整性、有效性、及时性、原创性等。相关内容不对各位读者构成任何投资建议,据此操作,风险自担。股市有风险,投资需谨慎。如对该内容存在异议,或发现违法及不良信息,请发送邮件至yxiu_cn@foxmail.com,我们将安排核实处理。

