赛力斯集团递交港股IPO招股书,携手华为问界品牌销量大增
AI导读:
赛力斯集团递交港股IPO招股书,拟赴香港联交所主板上市。2024年,赛力斯实现五年来首次盈利,全年营收大幅增长,净利润扭亏为盈。与华为合作推出的问界品牌车型销量快速增长,成为公司整车业务的“顶梁柱”。
港股迎来重磅汽车企业IPO。
4月28日,据港交所网站,赛力斯集团股份有限公司递交招股书,联席保荐人为中金公司、中国银河国际。此次IPO标志着赛力斯在资本市场的又一重要布局。
今年3月31日,赛力斯正式宣布启动H股发行计划,拟赴香港联交所主板上市。此举将进一步拓宽其融资渠道,助力企业长远发展。
赛力斯(601127)2016年在A股上市,当下总市值超2000亿元。截至28日收盘,赛力斯报127.25元/股,总市值为2078亿元。
五年来首次盈利
在2024年实现盈利之前,赛力斯已连续亏损了4年。而2024年,赛力斯财务表现亮眼,实现了重要转折。
据招股书,赛力斯2024年全年营收达1451.14亿元,大幅增长305.4%;实现净利润47.4亿元,扭亏为盈,归属公司拥有人利润为59.46亿元;毛利率从2023年的7.2%飙升至23.8%,同比提升16.6个百分点。这一成绩得益于公司新能源汽车销量的倍增和销售产品结构的调整。
回顾此前业绩,赛力斯2022年营收为340.56亿元,当年净亏损52.21亿元,毛利率为8%;2023年营收微增至357.89亿元,但仍处亏损区间,净亏损41.57亿元,毛利率略降至7.2%。
销量方面,2024年全年赛力斯新能源汽车销量为42.69万辆,同比增长182.84%;新能源汽车实现营收1354.91亿元,占总营收的93.33%。其中,赛力斯汽车销量为38.94万辆,同比增长267.96%。
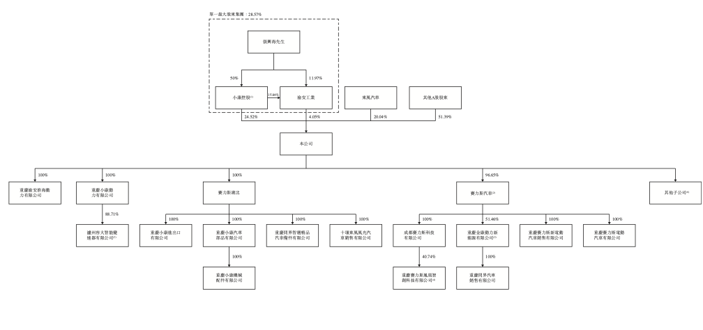
从东风小康到赛力斯
招股书显示,赛力斯的单一最大股东集团包括张兴海、小康控股及渝安工业。截至最后实际可行日期,张兴海透过受其控制的实体小康控股(持赛力斯全部已发行股本约24.52%)及渝安工业(持公司全部已发行股本约4.05%),控制赛力斯全部已发行股本约28.57%。
张兴海是赛力斯集团的创始人。据招股书,赛力斯的历史可以追溯至1986年,公司经历了三次创业,从弹簧和减震器业务起步,到与东风汽车合资进入整车制造领域,再到全面转型至新能源汽车领域。
2025年3月25日,赛力斯完成82亿元收购龙盛新能源事项的工商变更登记,龙盛新能源成为其全资子公司。此举使赛力斯获得超级工厂的直接所有权,对生产线拥有更多控制权。
115亿元携手华为
赛力斯与华为的合作成为其业务增长的重要推动力。问界品牌自推出以来,旗下车型销量快速增长,成为赛力斯整车业务的“顶梁柱”。
据招股书,截至目前,赛力斯已经成功推出问界M5、问界M7、问界M8和问界M9四款车型,2024年问界品牌全年总交付量达38.71万辆,同比增长268%。
2024年8月25日,赛力斯与华为签署了投资协议,向深圳引望智能技术有限公司投资115亿元,持股比例达10%。这一合作进一步加深了双方的战略伙伴关系。
展望未来,赛力斯明确了2025年的目标,即问界锚定豪华车阵营,海外市场新能源汽车实现倍增计划;三年内,赛力斯新能源汽车实现百万量级目标。
(文章来源:澎湃新闻)
郑重声明:以上内容与本站立场无关。本站发布此内容的目的在于传播更多信息,本站对其观点、判断保持中立,不保证该内容(包括但不限于文字、数据及图表)全部或者部分内容的准确性、真实性、完整性、有效性、及时性、原创性等。相关内容不对各位读者构成任何投资建议,据此操作,风险自担。股市有风险,投资需谨慎。如对该内容存在异议,或发现违法及不良信息,请发送邮件至yxiu_cn@foxmail.com,我们将安排核实处理。

