荣耀A股IPO启航:AI转型能否重写“荣耀”篇章?
AI导读:
荣耀在深圳证监局进行上市辅导备案,正式迈出A股IPO关键一步。面临市场份额下滑挑战,荣耀押注AI转型,能否借此重拾增长势头,续写“荣耀”篇章?
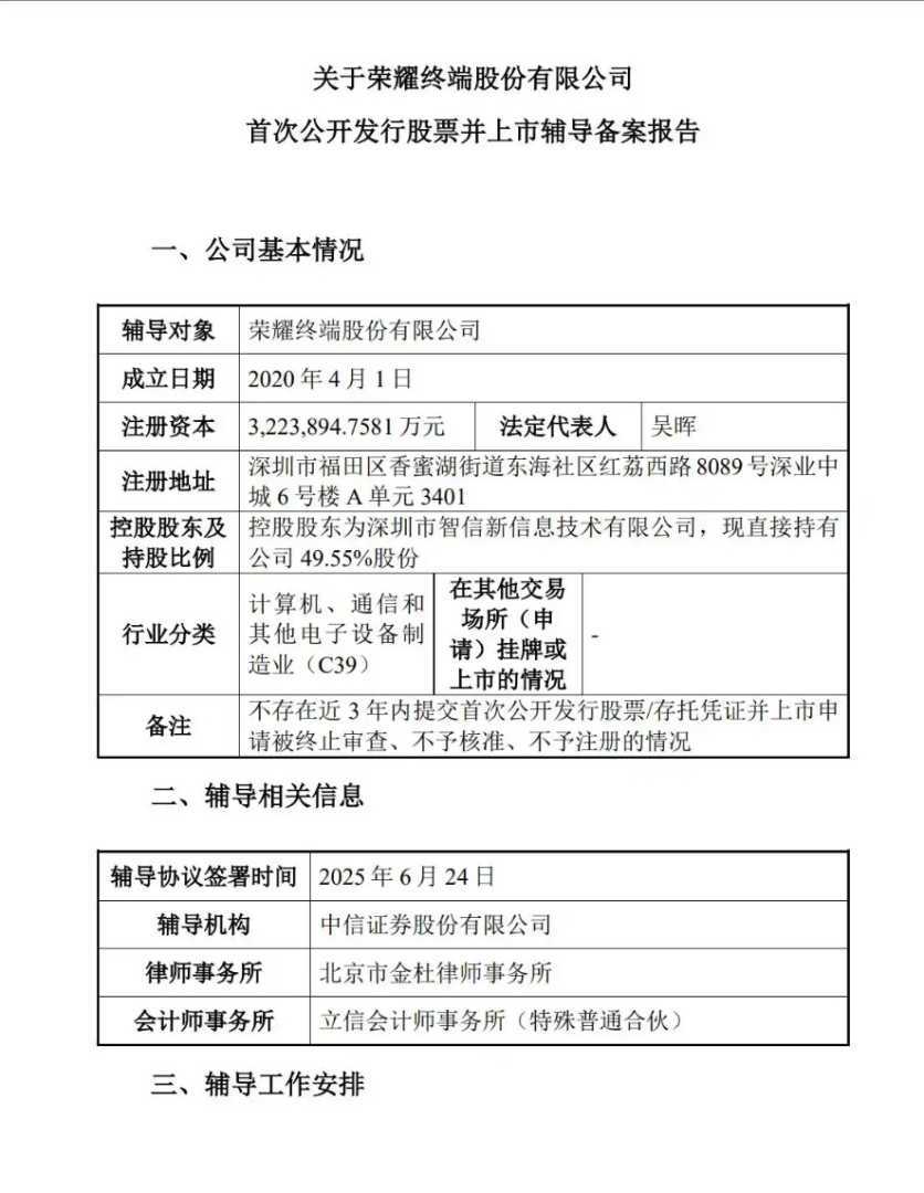
靴子终于落地。6月26日,据中国证监会官网披露,荣耀终端股份有限公司(以下简称“荣耀”)已在深圳证监局进行上市辅导备案,辅导机构为中信证券。这意味着自2020年11月从华为独立以来,历经近五年浮沉的荣耀,正式迈出了A股IPO的关键一步。

若此行成功,荣耀或将凭借其“阿尔法战略”,成为A股市场上首家以AI终端生态为核心定位的企业,重塑资本市场对科技硬件公司的估值逻辑。
然而,对于当下的荣耀而言,这更像是一场在聚光灯下的长跑开端。在资本市场迎来曙光之际,其手机主业正面临市场份额下滑的严峻考验。由新任CEO李健掌舵的“新荣耀”,能否依靠一场深刻的AI转型,在白热化的竞争中证明自己的价值,是其IPO故事中最具悬念的篇章。
历经分拆、股改与换帅,上市之路几经周折
荣耀的上市之路,在其独立之初便已埋下伏笔。
2020年11月,为应对外部环境变化,荣耀被华为整体剥离,由深圳市智信新信息技术有限公司接手。这场“自救”式的分拆,让荣耀开启了独立发展的崎岖道路。独立初期,荣耀面临着供应链断裂、渠道重建、品牌重塑等多重困境,市场份额一度跌至谷底。
为走向资本市场,荣耀在过去几年中进行了一系列铺垫。天眼查信息显示,荣耀的股东已增至二十多家,其中“国家队”背景的资本尤为引人注目。
2024年,中国移动、中国电信、中金资本、国新控股旗下基金等多家央企和国企相继入股。市场分析认为,此举为荣耀带来了资金与战略资源,更重要的是进一步完善了其公司治理结构,为其冲击A股市场奠定了基础。
法律层面的准备工作也在同步进行。2024年12月28日,荣耀完成股份制改造,公司名称由“荣耀终端有限公司”正式变更为“荣耀终端股份有限公司”,扫清了上市的主体资格障碍。
然而,就在一切看似按部就班之时,一场核心人事变动给荣耀的未来增添了变数。
2025年1月,带领荣耀走过最艰难时期的“灵魂人物”赵明宣布因个人原因辞职。荣耀官方一度出面辟谣称消息“不实”。但仅两天后,情况便戏剧性反转,公司内网公告确认赵明因个人原因辞职,由华为前高管、荣耀副董事长李健接任CEO。
这场发生在股改完成、IPO冲刺前夜的“换帅”风波,显得尤为突然和敏感。其间伴随着赵明本人一反常态的沉默,以及关于公司内部人事动荡的传闻,让外界对其内部管理的稳定性产生疑虑。外界普遍认为,这次仓促的交接,不仅反映了荣耀在市场竞争加剧和业绩压力下的内部焦虑,也预示着公司即将告别风格高调、善于和公众沟通的“赵明时代”,进入一个更强调内部管理和执行效率的“李健时代”。对于作风更为低调务实的李健而言,如何在资本市场面前树立个人与公司的清晰形象,并迅速扭转业务颓势,将是其上任后的重要考验。
AI转型面临市场考验,“新荣耀”机遇与挑战并存
启动IPO辅导,对荣耀而言是利好,但其核心业务的基本面却敲响了警钟。
根据IDC等市场研究机构的数据,2025年第一季度,荣耀在中国智能手机市场的排名已跌出前五位,销量同比出现下滑。在华为强势回归、苹果采取降价策略以及小米、OV等传统对手的持续挤压下,荣耀的市场空间正被严重压缩。面对这一困境,荣耀销售与服务总裁王班在5月底接受采访时曾立下“军令状”:“我们希望在今年年底的时候,能够重返国内前三。”
如何实现这一目标?荣耀给出的答案是:彻底的AI转型。
李健上任后,迅速为荣耀确立了新的航向。2025年3月,荣耀发布“阿尔法战略”(HONOR ALPHA PLAN),宣告将从一家智能手机制造商向全球领先的AI终端生态公司转型,并计划在未来五年投入100亿美元,与全球伙伴共建开放的AI终端生态。
此外,公司内部还进行了大刀阔斧的组织变革,成立了“AI&软件业务部”等一级部门,并正式宣布进军机器人产业,积极探索“第二增长曲线”。
李健试图用AI重构荣耀的一切,从产品形态到商业模式。这一战略的落地,体现在其近期的产品布局上。荣耀方面称,5月底发布的荣耀400系列,首销日销量打破了公司近三年的新品纪录。但单一中端机型的表现,能否扭转整体市场份额的下滑趋势,仍有待市场进一步检验。
未来的考验,还有即将于7月2日发布的第五代折叠屏旗舰手机荣耀Magic V5。这款产品被荣耀寄予厚望,不仅承载着其冲击高端市场的野心,更是其AI战略成果的一次集中展示。Magic V5的市场表现,将成为观察“新荣耀”能否稳住阵脚、重拾增长势头的关键指标之一,其结果或也会被纳入资本市场对其IPO估值的考量之中。
如今,荣耀已正式踏上A股的征程。辅导备案报告显示,此次辅导工作预计将持续到2026年第一季度。这意味着荣耀还有几个季度的时间去优化其业绩表现,向资本市场讲述一个更具吸引力的“AI终端生态”故事。但故事终究需要现实支撑,能否将宏大的AI叙事转化为实实在在的市场份额和盈利能力,将是决定荣耀未来估值,乃至能否续写“荣耀”的关键所在。
(文章来源:南方都市报)
郑重声明:以上内容与本站立场无关。本站发布此内容的目的在于传播更多信息,本站对其观点、判断保持中立,不保证该内容(包括但不限于文字、数据及图表)全部或者部分内容的准确性、真实性、完整性、有效性、及时性、原创性等。相关内容不对各位读者构成任何投资建议,据此操作,风险自担。股市有风险,投资需谨慎。如对该内容存在异议,或发现违法及不良信息,请发送邮件至yxiu_cn@foxmail.com,我们将安排核实处理。

