宇树科技开启上市辅导 科创板上市成关注焦点
AI导读:
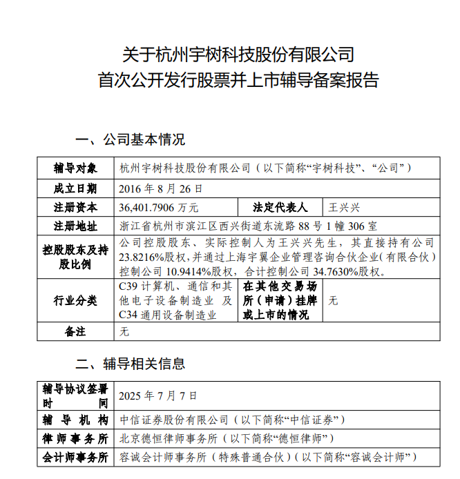
7月18日,证监会官网显示宇树科技已开启上市辅导,预计最快10月完成。此前有消息称将选择科创板上市,但尚未获得回复。宇树科技已完成多轮融资,投后估值达80亿人民币。
7月18日,中国证监会官网显示,宇树科技已开启上市辅导。宇树科技IPO之路引发市场关注。
辅导备案报告显示,宇树科技控股股东、实际控制人为王兴兴,其直接及间接合计控制公司34.7630%股权。
从辅导阵容来看,宇树科技聘任的团队堪称豪华,中信证券担任辅导机构,德恒律师担任律师事务所,会计师事务所则由容诚担任。

辅导工作预计时间为2025年7月至12月,主要涉及公司治理、股权结构等事项。
根据证监会规定,辅导期原则上不少于三个月,但对重大项目除外。此后,证监局将在20个工作日内出具验收函。
这意味着,宇树科技最快将于10月完成辅导,有望在今年年内登陆A股。
此前有消息称,宇树科技将选择科创板作为上市地点,但尚未获得回复。
宇树科技于5月28日完成股份制改造,6月完成C轮融资,腾讯、阿里等入股,投后估值达80亿人民币,已成为行业“独角兽”。

图源:天眼查
公开资料显示,宇树科技成立于2016年8月,是国内研发消费级高性能四足机器人领域的新锐创企。
(文章来源:21世纪经济报道)
郑重声明:以上内容与本站立场无关。本站发布此内容的目的在于传播更多信息,本站对其观点、判断保持中立,不保证该内容(包括但不限于文字、数据及图表)全部或者部分内容的准确性、真实性、完整性、有效性、及时性、原创性等。相关内容不对各位读者构成任何投资建议,据此操作,风险自担。股市有风险,投资需谨慎。如对该内容存在异议,或发现违法及不良信息,请发送邮件至yxiu_cn@foxmail.com,我们将安排核实处理。

