宇树科技启动上市辅导 机器人领域表现亮眼
AI导读:
7月18日证监会披露宇树科技上市辅导备案报告,由中信证券担任辅导机构。公司专注于机器人研发生产,年度营收超10亿,已完成多轮融资,估值超百亿。
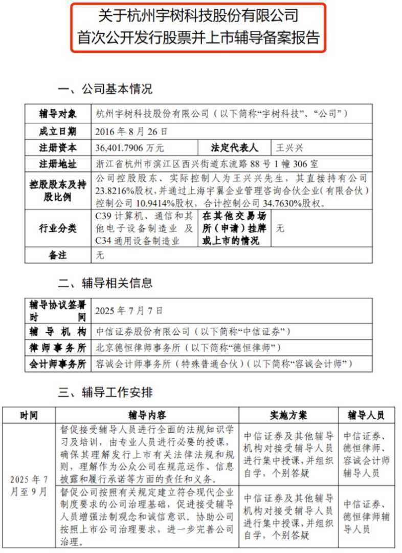
7月18日,证监会网站披露了《关于杭州宇树科技股份有限公司首次公开发行股票并上市辅导备案报告》,这意味着宇树科技正式开启上市辅导进程,由中信证券担任辅导机构,辅导协议签署时间为2025年7月7日。
王兴兴控制公司34.7630%股权
辅导备案报告显示,宇树科技成立时间是2016年8月26日,最新注册资本为3.64亿元,法定代表人为王兴兴。宇树科技的行业分类是C39计算机、通信和其他电子设备制造业及C34通用设备制造业。
宇树科技的控股股东、实际控制人为王兴兴,王兴兴直接持有公司23.8216%股权,并通过上海宇翼企业管理咨询合伙企业(有限合伙)控制公司10.9414%股权,合计控制公司34.7630%股权。
根据辅导工作安排,今年7月至9月,辅导机构将对接受辅导人员进行集中授课,确保其理解发行上市有关法律法规和规则等;辅导机构最早将于今年10月,对宇树科技是否达到发行上市条件进行综合评估,并协助公司按相关规定准备首次公开发行股票并上市申请文件。
今年5月29日,根据媒体报道,宇树科技向合作伙伴发布通知称,因公司发展需要,杭州宇树科技有限公司即日起名称变更为杭州宇树科技股份有限公司。届时,原公司所有业务由新公司名称继续经营,原公司签订的所有合同继续有效。此番变更曾经引起市场猜测,宇树科技或在为启动上市做积极准备。
工商信息显示,宇树科技于6月18日完成了注册资本的变更,从288.9万元变更为3.64亿元,实现了大幅增长。
宇树科技年度营收超过10亿元
资料显示,宇树科技专注于消费级、行业级高性能通用足式/人形机器人及灵巧机械臂的自主研发、生产和销售。公司自成立之初至今,推出了XDog、Laikago、AlienGo、A1、Go1、B1、Go2、B2等系列的四足机器人产品;自2023年起,先后推出了H1、H1-2、G1人形机器人产品。
据高工机器人产业研究所数据,2023年,宇树科技占据全球四足机器狗69.75%的销量份额。今年2月,宇树科技董事王其鑫透露,宇树的人形机器人出货量已位列全球第一。
此前,宇树科技创始人王兴兴在夏季达沃斯论坛上透露,宇树科技年度营收已超10亿元人民币。今年3月,宇树科技的早期投资人赵楠对外表示,宇树科技自2020年以来每年都保持盈利状态。
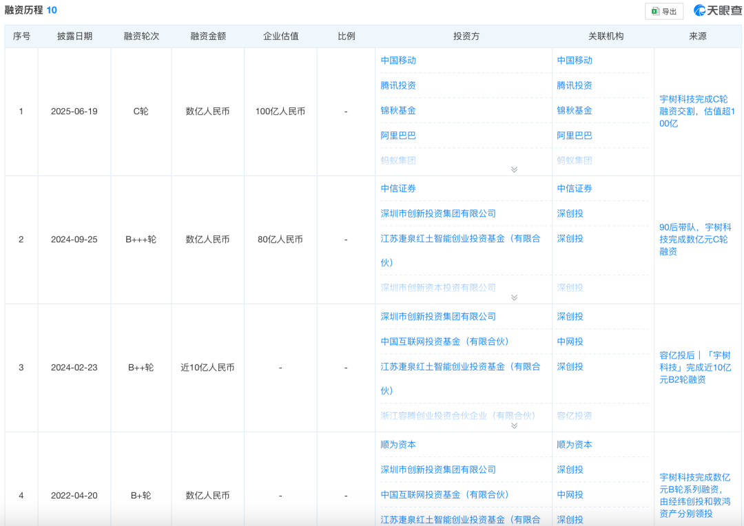
天眼查显示,宇树科技已完成10轮融资,投资方包括美团、红杉中国、中信金石、经纬创投、深创投、北京机器人产业投资基金等。据媒体报道,宇树科技已于近期完成了去年底开启的C轮融资,由中国移动旗下基金、腾讯投资、锦秋基金、阿里巴巴、蚂蚁集团和吉利资本共同领投,宇树科技的大部分老股东参与了跟投。宇树科技投前估值目前超过100亿元。
(文章来源:中国基金报)
郑重声明:以上内容与本站立场无关。本站发布此内容的目的在于传播更多信息,本站对其观点、判断保持中立,不保证该内容(包括但不限于文字、数据及图表)全部或者部分内容的准确性、真实性、完整性、有效性、及时性、原创性等。相关内容不对各位读者构成任何投资建议,据此操作,风险自担。股市有风险,投资需谨慎。如对该内容存在异议,或发现违法及不良信息,请发送邮件至yxiu_cn@foxmail.com,我们将安排核实处理。

