宇树科技开启上市辅导 机器人领域新星待飞
AI导读:
7月18日,证监会官网显示宇树科技已开启上市辅导,中信证券任辅导机构。其控股股东为王兴兴,已完成C轮融资,投前估值超100亿。宇树科技在四足机器人领域全球领先,人形机器人出货量增长,未来科技前景广阔。
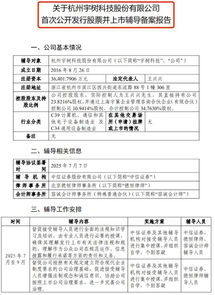
7月18日,中国证监会官网显示,宇树科技已开启上市辅导,由中信证券担任辅导机构。
辅导备案报告显示,宇树科技控股股东、实际控制人为王兴兴,王兴兴直接持有公司23.8216%股权,并通过上海宇翼企业管理咨询合伙企业(有限合伙)控制公司10.9414%股权,合计控制公司34.7630%股权。

关于杭州宇树科技股份有限公司首次公开发行股票并上市辅导备案报告截图
据悉,上市辅导属于IPO整个流程的早期阶段。通常情况下,上市辅导是保荐机构按照各地证监局的要求对企业进行的辅导程序。辅导期结束后,企业才能正式进入IPO申报程序。在开始辅导之前,保荐机构通常已对企业进行了数月的前期尽职调查。
根据辅导工作安排,2025年8月至9月,中信证券将督促公司形成明确的业务发展目标和未来发展计划,并制定可行的募集资金投向及其他投资项目的规划;2025年10月至12月,对公司是否达到发行上市条件进行综合评估,协助公司按相关规定准备首次公开发行股票并上市申请文件。
早前有媒体报道,宇树科技前段时间完成始于去年年底C轮融资的交割,由中国移动旗下基金、腾讯、锦秋、阿里、蚂蚁、吉利资本共同领投,绝大部分老股东都跟投。据中国新闻网消息,6月19日,宇树科技相关负责人对记者表示,确实完成了C轮融资。宇树科技投前估值目前超过100亿元。
国家企业信用信息公示系统网站显示,6月12日,宇树科技注册资本发生变更,由259.4223万元变更为288.9031万元,营业期限也变更为长期。6月18日,注册资本再次变更为36401.7906万元。
企业经营方面,宇树科技创始人王兴兴在第十六届夏季达沃斯论坛上透露:“2016年公司成立时,只有我一个人,目前已有约1000名员工,年营收超10亿元。”
自2016年成立以来,宇树科技从四足机器人切入,凭借全自研电机、减速器、控制器等关键核心零部件及高性能感知与运动控制算法,宇树在四足机器人领域达到全球技术领先水平。2020年,宇树科技四足机器人已获英伟达、谷歌等头部客户订单。
目前,宇树科技实现四足机器人与人形机器人的量产出货量全球第一,其明星产品Unitree Go1四足机器人累计出货量超5万台,占据全球消费级足式机器人市场60%以上份额。
宇树科技是否会上市,一直是外界关注的热点话题。今年4月,王兴兴在被问及是否有赴港上市的计划时表示,“后续有可能,不确定。”
“公司近年来的快速发展得益于市场对具身智能行业的关注度提升。”王兴兴表示,机器人领域已成为全球除人工智能以外最受瞩目的行业,这构成了推动企业发展的根本动力。
在7月15日举行的国新办新闻发布会上,王兴兴表示,“我们公司一直非常相信,跟通用AI一起的通用机器人必将成为未来科技的主流路线。我个人认为未来3到5年,人形机器人应用会越来越快,当下已经有一些应用场景,国内外不少公司包括我们公司的人形机器人出货量都有明显增长,服务业、家用、工业场景、危险场景、救援救灾场景都有推进。”
(文章来源:华夏时报)
郑重声明:以上内容与本站立场无关。本站发布此内容的目的在于传播更多信息,本站对其观点、判断保持中立,不保证该内容(包括但不限于文字、数据及图表)全部或者部分内容的准确性、真实性、完整性、有效性、及时性、原创性等。相关内容不对各位读者构成任何投资建议,据此操作,风险自担。股市有风险,投资需谨慎。如对该内容存在异议,或发现违法及不良信息,请发送邮件至yxiu_cn@foxmail.com,我们将安排核实处理。

