科创板IPO动态:恒坤新材、泰金新能、健信超导上市审核进展
AI导读:
本周科创板IPO市场活跃,恒坤新材、泰金新能、健信超导三家企业更新上市审核进展。恒坤新材暂缓审议,泰金新能科创属性受关注,健信超导首轮问询涉及16个方面。三家企业均处于IPO关键阶段,市场关注度持续提升。
《科创板日报》8月24日讯(记者黄修眉)科创板IPO动态本周(8月18日至8月24日),共3家科创板IPO企业更新上市审核进展,科创板市场关注度持续提升。其中,厦门恒坤新材料科技股份有限公司(下称“恒坤新材”)于8月21日进行上市委会议意见落实函的回复,并将于8月29日再次上会。

西安泰金新能科技股份有限公司(下称“泰金新能”)于8月21日披露第二轮审核问询回复,并更新最新版招股书,该公司亦将于8月29日上会。宁波健信超导科技股份有限公司(下称“健信超导”)于8月22日披露了首轮审核问询回复,并更新最新版招股书,三家企业均处于科创板IPO关键阶段。
恒坤新材:暂缓审议
恒坤新材致力于集成电路领域关键材料的研发与产业化应用,是境内少数具备12英寸集成电路晶圆制造关键材料研发和量产能力的创新企业之一,科创板IPO聚焦技术创新。主要从事光刻材料和前驱体材料等产品的研发、生产和销售。本次IPO,恒坤新材拟募资10.07亿元,分别用于集成电路前驱体二期项目和集成电路用先进材料项目。

经营业绩方面,2023年度至2025年上半年,恒坤新材实现营收3.68亿元、5.48亿元、2.94亿元,同期净利润为8984.93万元、9691.92万元、4148.45万元。上交所上市审核委员会于7月25日首次审议了恒坤新材的上市申请,结果为“暂缓审议”,并对公司进行了现场问询。根据8月21日披露的恒坤新材回复,针对引进业务采用净额法确认收入,恒坤新材称,其引进业务不满足企业向客户转让商品前能够控制该商品的情形,引进业务不满足“企业能够主导第三方代表本企业向客户提供服务”,公司引进业务不满足向客户转让商品前拥有该商品控制权的“三个迹象”。报告期以前年度采用总额法,现调整为净额法的原因为:相关监管政策与案例解析对总额法与净额法分析日益明确,公司引进业务属于净额法范畴;在审案例与上市公司涉及相似业务情形均陆续调整为净额法等。
泰金新能:科创属性、业务稳定性被问询
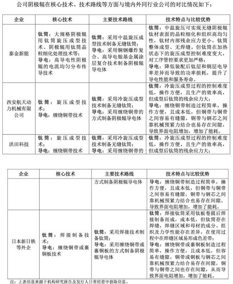
泰金新能主要从事高端智能化电解铜箔成套装备、钛电极材料的研发、设计、生产及销售,可提供锂电池负极集流体铜箔、电子电路铜箔生产线整体解决方案,科创板IPO凸显技术实力。此次IPO,泰金新能拟募资15亿元,用于绿色电解用高端智能成套装备产业化项目、高性能复合涂层钛电极材料产业化项目等。上交所在第二轮审核问询中对该公司科创属性、业务稳定性、收入和客户、应收款项和现金流等多个方面进行了问询。泰金新能则回复表示,阴极辊方面,公司阴极辊相较境内外同行业公司实现的技术提升效果及先进性表征情况如下:开发的超大尺寸无缝钛阴极辊稳定性高,可满足我国1.5-4.5μm芯片封装载体铜箔生产需求;阴极辊导电均匀性好,晶粒度最高可达12级且极差范围小,残余应力更低;阴极辊规格行业最大,批量化生产具有高稳定性、一致性。

生箔一体机方面,该公司生箔一体机相较境内外同行业公司实现的技术提升效果及先进性表征情况如下:生箔一体机性能稳定可靠,可满足6μm及以下极薄铜箔稳定生产;全钛电解槽精度高、结构新,有效提高了铜箔面密度的一致性;生箔一体机规格行业最大,产品批次稳定性好。

钛电极方面,公司钛电极相较境内外同行业公司实现的技术提升效果及先进性表征情况如下:铜箔钛阳极寿命长、均匀性高,涂层稳定性好;替代传统铅阳极,多元复合钛阳极更高效、节能;开发可倒极水处理钛阳极,批量化生产稳定性高。

健信超导:首轮问询涉及16个方面问题
健信超导主要从事医用磁共振成像(MRI)设备核心部件的研发、生产和销售,主要产品包括超导磁体、永磁体和梯度线圈,占MRI设备核心部件成本的比例在50%左右,科创板IPO展现医疗科技实力。从竞争格局来看,据统计,全球MRI设备市场中,GE医疗、西门子医疗、飞利浦等企业曾凭借先发优势占据超80%的市场份额。健信超导作为国内最早规模化生产高场强超导磁体的厂商之一,打破了欧美、日本厂商长期以来的垄断,解决了医用MRI超导磁体长期以来被国外巨头“卡脖子”的问题,实现国产磁共振产业的核心部件批量供应。据其招股书显示,在超导领域,健信超导已成为全球磁共振行业内排名第一的超导磁体独立供应商。具体来看,2024年以装机量计,全球MRI设备市场规模约为111亿美元。在MRI超导磁体领域,健信超导以4.2%的全球市占率位列第五、国内第二。同时,该公司永磁体业务2024年全球市占率达61%,位居行业第一。业绩表现方面,2022年至2024年各期期末,该公司营业收入分别为3.59亿元、4.51亿元、4.25亿元;净利润分别为3463.50万元、4873.47万元和5578.39万元,呈现逐年增长的发展趋势。上交所的首轮审核问询涉及公司16个方面问题。其中,有关该公司超导产品的先进性与竞争优势方面,健信超导回复表示,公司在装机数量最大的1.5T零挥发超导产品领域竞争优势显著,已切入头部整机企业供应链;在代表行业未来趋势的无液氦超导产品领域,公司产品的核心参数、性能指标与成本等方面均处于国际领先水平,收入规模快速提升。在3.0T零挥发超导产品领域,该公司于2018年研制成功3.0T零挥发超导磁体,但受客户产品开展及注册进度影响,报告期内尚未实现批量销售,公司客户已陆续取得3.0T磁共振设备注册证、并实现集采中标,预计未来销售规模有望快速提升。永磁产品中,该公司覆盖人体全身成像永磁产品及四肢成像、动物成像、工业仪器等其他永磁产品。
(文章来源:科创板日报)
郑重声明:以上内容与本站立场无关。本站发布此内容的目的在于传播更多信息,本站对其观点、判断保持中立,不保证该内容(包括但不限于文字、数据及图表)全部或者部分内容的准确性、真实性、完整性、有效性、及时性、原创性等。相关内容不对各位读者构成任何投资建议,据此操作,风险自担。股市有风险,投资需谨慎。如对该内容存在异议,或发现违法及不良信息,请发送邮件至yxiu_cn@foxmail.com,我们将安排核实处理。

