美股巨震,关税政策引发市场动荡,中国经济利好显现
AI导读:
4月7日晚,美股三大指数继续下跌,道指跌超700点,美股盘中剧烈波动。白宫驳斥了特朗普暂停新增关税90天的消息。摩根大通CEO戴蒙表示关税政策将推高价格,拖累美国经济。国内市场方面,宁德时代、中国电科、中国国新等企业公告增持回购,为市场带来利好。
【导读】信息混乱的一晚,美股巨震
大家好,今晚美股出现了戏剧性的一幕。一起看看发生了什么事情。
美股继续下跌
4月7日晚间,美股三大指数继续下跌,道指跌超700点,纳斯达克指数、标普500指数均跌超1%。
美股盘中更是出现了剧烈的大幅波动,道琼斯指数盘初一度暴跌1600点,随后直线拉升涨超800点,紧接着,指数又再一次大幅度回落。
消息面上,关于美国新关税政策将暂停90天的传言在美国网络传播,这似乎是由对白宫经济顾问凯文·哈塞特 (Kevin Hassett) 的采访所引发,该采访引发了猜测和市场动荡。此前著名对冲基金经理Ackman曾呼吁特朗普推迟实施关税90天。
随后,白宫驳斥了“特朗普正在考虑暂停新增关税90天”的消息。白宫新闻秘书卡罗琳·莱维特在接受采访时表示:“假新闻。”
整个过程是这样的:哈塞特接受福克斯新闻采访,主持人吉米德问及特朗普是否会考虑暂停关税90天,哈塞特在作出回答前说了“Yep”(是)这个语气词,然后说道:“我认为总统将作出他的决定……即使你认为贸易方面会有一些负面影响,那也只占GDP的一小部分。”市场似乎把“Yep”错误理解成了同意的意思,但他这个“Yep”只是想表示他听清楚问题了。
摩根大通首席执行官杰米·戴蒙周一表示,特朗普上周宣布的关税政策可能会推高国内和进口商品的价格,从而拖累本已放缓的美国经济。
戴蒙表示:“无论你如何看待这些新宣布的关税背后的合理理由——当然也确实存在一些——以及其长期影响,无论是好是坏,短期内肯定会带来重要影响。我们很可能会看到通胀上升,不仅是进口商品的价格,随着投入成本上升以及对本土产品需求的增加,国内价格也会随之上涨。”
他补充说:“这些关税是否会引发衰退尚属未知,但肯定会拖慢经济增长。”
戴蒙是首位公开回应特朗普大规模关税政策的华尔街大型银行CEO,正值全球市场剧烈波动之际。
自特朗普的关税政策震惊全球市场以来,美国股市持续暴跌,经历了自2020年新冠疫情暴发以来最糟糕的一周。
戴蒙指出,尽管美国经济在过去几年表现良好,这在很大程度上得益于近11万亿美元的政府借贷和支出,但即使在特朗普宣布关税政策之前,近几周经济已经“开始走弱”。他还表示,通胀可能会比预期更具黏性,意味着即使经济放缓,利率也可能维持在较高水平。
中国的利好
4月7日晚间,国内市场迎来多个利好消息。
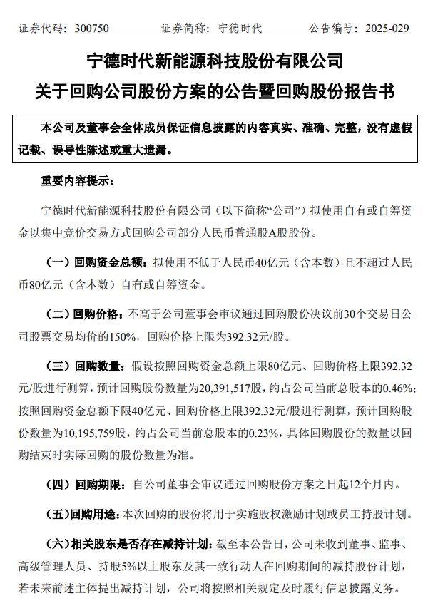
宁德时代公告,公司拟使用不低于40亿元且不超过80亿元自有或自筹资金以集中竞价交易方式回购部分股份,并在未来适宜时机用于股权激励计划或员工持股计划。回购价格上限为392.32元/股。
4月7日晚间,中国电科公告称,坚定看好资本市场,增持回购旗下上市公司股票。中国电科基于对我国经济长期向好的坚定信心,积极履行对资本市场承诺,已完成增持回购旗下上市公司股票超过20亿元。中国电科将继续践行“大国重器”使命责任,不断强化科技创新与产业协同,加快实施增持回购,为上市公司高质量发展提供有力支持,维护广大投资者利益,增强投资者信心,稳定及提升上市公司价值。
此外,又一家央企新宣布增持中国股票资产。
4月7日晚,中国国新公告,中国国新控股有限责任公司坚定看好中国资本市场发展前景,坚决当好长期资本、耐心资本、战略资本,其旗下国新投资有限公司增持中央企业股票、科技创新类股票及ETF,积极支持关键领域科技创新,为维护市场稳定运行贡献力量。
稍早前,中国诚通旗下诚通金控和诚旸投资增持交易型开放式指数基金(ETF)和中央企业股票,坚决维护资本市场平稳运行。中国诚通表示,作为国务院国资委资本运营平台,坚定看好中国资本市场发展前景,后续将进一步发挥国有资本运营公司功能作用,持续大额增持央国企股票和科技创新类股票,当好上市公司的长期投资者,有力支持上市公司高质量发展。
(文章来源:中国基金报)
关键词:美股,关税政策,中国经济,股市利好
郑重声明:以上内容与本站立场无关。本站发布此内容的目的在于传播更多信息,本站对其观点、判断保持中立,不保证该内容(包括但不限于文字、数据及图表)全部或者部分内容的准确性、真实性、完整性、有效性、及时性、原创性等。相关内容不对各位读者构成任何投资建议,据此操作,风险自担。股市有风险,投资需谨慎。如对该内容存在异议,或发现违法及不良信息,请发送邮件至yxiu_cn@foxmail.com,我们将安排核实处理。

