汽车零部件公司积极布局人形机器人与飞行汽车领域
AI导读:
近期,随着车企涉足人形机器人与飞行汽车领域,众多汽车零部件公司纷纷披露最新进展。华达科技、中鼎股份、均胜电子等公司积极布局,但业内人士提醒,目前这些领域发展尚处于早期,远未达大规模应用阶段。
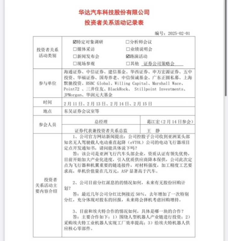
随着车企涉足人形机器人与飞行汽车领域,近期,众多汽车零部件公司纷纷披露在这些新兴领域的最新进展。2月19日晚,华达科技发布投资者关系活动记录,其控股子公司获得亚洲某头部eVTOL公司电动飞行器项目的定点开发通知。该eVTOL公司是亚洲飞行汽车领域的佼佼者,资质认证领先,正加速产业化进程。
此外,华达科技与埃夫特携手围绕人形机器人产业链进行投资,并已向国际知名人形机器人公司小批量供货,主要用于人形机器人的身体和腿部结构件。 
华达科技主营汽车车身部件、发动机总成管类件等冲压及焊接产品,是多家知名车企的一级零部件供应商。2024年前三季度,公司营收达35.38亿元,同比下降2.49%;归母净利润为2.00亿元,同比下降23.61%;扣非归母净利润为2.04亿元,同比增长19.71%。
此前,华达科技已透露在人形机器人和低空经济领域的布局。2024年9月,公司与埃夫特签订合作协议,共同打造汽车行业工业/人形机器人示范案例。2024年4月,华达科技参观广东海鸥飞行汽车集团,探讨低空经济领域合作。2025年1月,公司宣布获得亚洲某头部eVTOL公司电动飞行器项目定点开发通知。
除华达科技外,中鼎股份、均胜电子、浙江天成自控等多家汽车零部件公司也在积极布局。中鼎股份与机器人龙头五洲新春合作,均胜电子加速拓展至具身智能机器人产业链,天成自控与峰飞航空签订eVTOL零部件及材料战略合作协议。
券商研究报告指出,车端与人形机器人部分零部件技术相通,汽车领域有产品和技术储备的企业有望实现向人形机器人产业的延伸。eVTOL也复用了新能源汽车零部件,尤其是在制造端,低空经济零部件与汽车产业链重合度高。
然而,业内人士提醒,目前低空经济和人形机器人发展尚处于早期,远未达大规模应用阶段。不少汽车零部件企业仅是早期尝试,远未到规模化收入阶段。华达科技也强调,此次项目定点暂无正式订单,预计对公司本年度收入及利润影响极小。

(文章来源:上海证券报)
郑重声明:以上内容与本站立场无关。本站发布此内容的目的在于传播更多信息,本站对其观点、判断保持中立,不保证该内容(包括但不限于文字、数据及图表)全部或者部分内容的准确性、真实性、完整性、有效性、及时性、原创性等。相关内容不对各位读者构成任何投资建议,据此操作,风险自担。股市有风险,投资需谨慎。如对该内容存在异议,或发现违法及不良信息,请发送邮件至yxiu_cn@foxmail.com,我们将安排核实处理。

