多家公司公布重大公告,股市热点不断
AI导读:
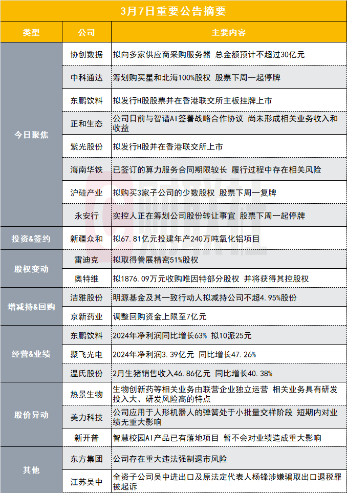
本文汇总了多家公司公布的重大公告,包括协创数据服务器采购计划、中科通达筹划重大资产重组、东鹏饮料净利润大增及分红计划等。同时,还涉及了正和生态与智谱AI的战略合作、紫光股份的H股上市筹备等信息,展现了股市的热点动态。
今日聚焦
【协创数据:拟向多家供应商采购服务器总金额预计不超过30亿元】 服务器采购大动作,协创数据(300857.SZ)计划投入巨资提升算力租赁服务。预计总金额不超过30亿元,占公司净资产及总资产比例均超50%。
【中科通达:筹划购买星和北海100%股权 股票下周一起停牌】 中科通达(688038.SH)筹划重大资产重组,拟收购星和动力(北海)100%股权,股票自2025年3月10日起停牌。
【东鹏饮料:2024年净利润同比增长63% 拟10派25元】 东鹏饮料(605499.SH)2024年净利润大增63%,慷慨分红,拟每股派发2.5元。
【东鹏饮料:拟发行H股股票并在香港联交所主板挂牌上市】 东鹏饮料再扩资本版图,计划发行H股并在香港联交所主板上市。
股市动态不断,多家公司公布重要公告:
【正和生态:与智谱AI签署战略合作协议】 正和生态(605069.SH)与智谱AI携手,虽前期投入小,未形成收入,但AI战略备受瞩目。
【紫光股份:拟发行H股并在香港联交所上市】 紫光股份(000938.SZ)启动H股上市筹备,增强国际融资能力。
【海南华铁:算力服务合同期限长,存在风险】 海南华铁(603300.SH)算力服务合同期限长,面临采购、资金支出及合同履约等多重风险。
投资与签约方面:
【新疆众和:拟67.81亿元投建年产240万吨氧化铝项目】 新疆众和(600888.SH)大手笔投资,年产240万吨氧化铝项目总投资达67.81亿元。
【彤程新材:泰国投资建设橡胶助剂生产基地】 彤程新材(603650.SH)国际化布局加速,拟在泰国设立控股子公司,投资橡胶助剂生产基地。
股权变动频繁:
【雷迪克:拟取得誊展精密51%股权】 雷迪克(300652.SZ)通过股权收购及增资,拟取得誊展精密51%股权,强化市场竞争力。
【奥特维:拟1876.09万元收购唯因特部分股权】 奥特维(688516.SH)通过受让股权和表决权委托,拟控制唯因特62.5362%股权,拓展业务领域。
增减持与回购动态:
【洁雅股份:明源基金及其一致行动人拟减持不超4.95%股份】 洁雅股份(301108.SZ)股东计划减持,股份减持比例不超过4.95%。
【京新药业:调整回购资金上限至7亿元】 京新药业(002020.SZ)加大回购力度,回购资金总额上限调整至7亿元。
经营与业绩亮点:
【聚飞光电:2024年净利润同比增长47.26%】 聚飞光电(300303.SZ)2024年净利润大幅增长47.26%,得益于消费电子复苏及车用显示产品市场拓展。
【招商蛇口:2月签约销售金额104.39亿元】 招商蛇口(001979.SZ)销售强劲,2月签约销售金额突破百亿。
【温氏股份:2月生猪销售收入同比增长40.38%】 温氏股份(300498.SZ)生猪销售持续回暖,2月收入同比增长40.38%。
此外,杭齿前进(601177.SH)发布股票交易风险提示,公司股票存在短期大幅下跌风险;江苏吴中(600200.SH)全资子公司涉嫌骗取出口退税罪被起诉;华润微(688396.SH)董事长陈小军因工作调整辞职;恒瑞医药(600276.SH)子公司收到药物临床试验批准通知书。
(文章来源:财联社 股市热点 期货要闻)
郑重声明:以上内容与本站立场无关。本站发布此内容的目的在于传播更多信息,本站对其观点、判断保持中立,不保证该内容(包括但不限于文字、数据及图表)全部或者部分内容的准确性、真实性、完整性、有效性、及时性、原创性等。相关内容不对各位读者构成任何投资建议,据此操作,风险自担。股市有风险,投资需谨慎。如对该内容存在异议,或发现违法及不良信息,请发送邮件至yxiu_cn@foxmail.com,我们将安排核实处理。

