关税冲击下的股市配置策略:偏价值,寻进攻方向
AI导读:
文章分析关税冲击对股市的影响,认为此次冲击出现在牛市初期,对指数可能是一次性杀估值。历史上钱荒和疫情案例显示,虽短期调整大,但对指数影响时间短。建议季度内配置偏价值,寻找进攻方向,如银行、国企改革、黄金等。
我们认为,大多情况下,较大的利空冲击会先杀估值再杀盈利,过程较长。但此次关税冲击出现在牛市初期,市场整体估值较低,因此对指数的冲击可能是一次性的杀估值。历史上,类似案例有2013年年中钱荒和2020年初疫情。两者均出现在牛市初期,股市虽有大幅调整,但对指数影响时间较短,对板块影响却很长。(1)2013年钱荒:短期利率大幅上行,经济和盈利下滑,但股市在杀完估值后横盘震荡。若关税冲击悲观,股市可能重演2013年7月后的情形。

板块上,钱荒影响持续3季度,金融周期跑输,成长和消费表现强劲。

(2)2020年初疫情:同样作为牛市初期的黑天鹅,股市短期调整后快速反弹。疫情对盈利冲击仅1季度,但对板块影响长久。若关税冲击乐观,股市或类似2020年4月后情形。科技、消费、出口和制造业在疫情后领涨。

(3)短期A股大势:关税冲击或拉长震荡时间,不改牛市趋势。A股牛市受多因素驱动,关税冲击或只延长震荡,不终结牛市。

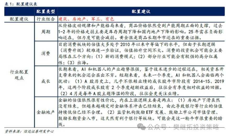
(4)配置观点:季度内偏价值,寻找进攻方向(价值主题、稳增长、国产替代)。近期市场受关税博弈、扩内需、规避风险逻辑影响。防御性红利、国产替代、自主可控机会显现。扩内需政策加码利好消费反弹。逆势配置资金利好大盘价值、央企。黄金价格持续创新高,贵金属受益。稀土出口管制重塑供需,种业、养殖股成避风港。
配置风格:季度内偏大盘价值。经济数据、交易性资金季节性规律,大盘价值胜率较高。稳增长、扩内需政策利于价值表现。成长机会或二季度后期出现。
配置方向:(1)银行、钢铁、建筑:海外经济敏感性低,国内政策敏感度高,低估值修复空间大。(2)国企改革、央企合并预期:低估值修复,并购重组、股份回购加强市值管理。(3)农林牧渔、社会服务、黄金、稀土:关税影响小或受益,政策支持,估值偏低。(4)房地产:估值低,稳增长政策或加码。(5)军工:独立需求周期,估值上行空间。

(文章来源:信达证券)
郑重声明:以上内容与本站立场无关。本站发布此内容的目的在于传播更多信息,本站对其观点、判断保持中立,不保证该内容(包括但不限于文字、数据及图表)全部或者部分内容的准确性、真实性、完整性、有效性、及时性、原创性等。相关内容不对各位读者构成任何投资建议,据此操作,风险自担。股市有风险,投资需谨慎。如对该内容存在异议,或发现违法及不良信息,请发送邮件至yxiu_cn@foxmail.com,我们将安排核实处理。