工业富联拟5亿-10亿回购股份,优化股本结构
AI导读:
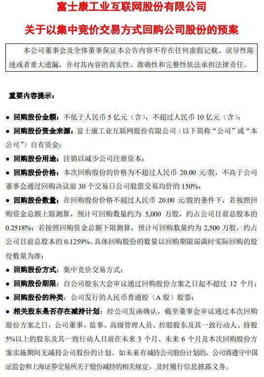
工业富联计划斥资5亿元至10亿元回购股份并注销,以减少公司注册资本。回购价格不超过20元/股,旨在优化股本结构,增强投资者信心。
工业富联(601138)于4月14日晚间发布公告,计划斥资5亿元至10亿元回购股份并注销,旨在减少公司注册资本。此次回购股份的价格上限设定为20元/股,彰显了公司对未来发展的信心和对股东利益的重视。

该举措不仅有助于优化公司股本结构,还可能对市场传递出积极信号,增强投资者信心。工业富联作为行业内的佼佼者,其资本运作一直备受关注。(文章来源:人民财讯)
郑重声明:以上内容与本站立场无关。本站发布此内容的目的在于传播更多信息,本站对其观点、判断保持中立,不保证该内容(包括但不限于文字、数据及图表)全部或者部分内容的准确性、真实性、完整性、有效性、及时性、原创性等。相关内容不对各位读者构成任何投资建议,据此操作,风险自担。股市有风险,投资需谨慎。如对该内容存在异议,或发现违法及不良信息,请发送邮件至yxiu_cn@foxmail.com,我们将安排核实处理。

