车企集体承诺60天支付账期,响应政策缓解供应商压力
AI导读:
至少17家车企相继表态将供应商支付账期统一至60天内,意在响应国务院《保障中小企业款项支付条例》,缓解供应商运营压力,限制车企打价格战的能力,推动产业链协同发展。
“对供应商的支付账期不超过60天”。
6月10日到6月11日,至少17家车企相继表态将供应商支付账期统一至60天内,包括广汽、东风、一汽、吉利、比亚迪等,此举被视为综合治理“内卷式”竞争的利剑出鞘。新京报贝壳财经记者通过Wind数据整理显示,2024年蔚来、江淮汽车、零跑汽车、理想汽车等13家车企应付账款周转均值约为174.15天,其中北汽蓝谷、小鹏汽车、长安汽车应付账款周转天数超过200天,引发行业关注。
有供应链企业表示,部分车企将账期延长至180天,叠加降价压力,企业为保订单被迫接受“降价15%+延长账期60天”条款,导致现金流周转天数突破240天警戒线。汽车行业价格战加剧了“整零矛盾”,零部件供应商净利润率大幅下滑。此次车企缩短支付账期,意在缓解供应商运营压力,同时也会对车企的现金流产生重大影响,限制车企打价格战的能力。
中国企业资本联盟副理事长柏文喜表示,车企将支付账期缩短至60天,供应商资金回笼周期大幅缩短,现金流得到极大改善,融资需求降低,利润空间得以提升。稳定的现金流让供应商有更多资金投入到技术研发中,有助于提升产品质量和创新能力。

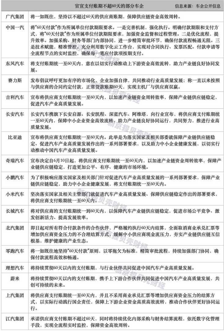
新京报贝壳财经记者王琳琳制图
连夜发声,车企集体承诺“60天账期”
6月10日晚,广汽集团、中国一汽、东风汽车、赛力斯率先发声承诺,供应商账期不超60天。随后,吉利汽车、长安汽车等也宣布将供应商支付账期统一至60天内。6月11日,比亚迪、奇瑞集团、小鹏汽车等也先后宣布承诺60天支付账期。
车企表态的用词略有不同,多数表示“将供应商支付账期统一至60天内”,也有的称“坚持以不超过60天的供应商账期”。北汽集团、上汽集团明确提到,全面取消或不采用商业承兑汇票等不合理结算方式,缓解中小供应商现金流压力。
国务院颁布的《保障中小企业款项支付条例》6月1日正式施行,明确规定大型企业从中小企业采购货物、工程、服务,应当自货物、工程、服务交付之日起60日内支付款项。此次车企集体承诺缩短支付账期,正是响应政策精神。
优化结算流程与资金周转,充分利用数字化云工作台,实现对合同执行、发票匹配、付款申请等全流程节点的实时监控,确保每一笔应付款项按期支付。此举将推动上下游资金高效流转,助力产业链良好协同发展。
诟病已久,3家车企应付账款周转超200天
事实上,汽车行业长期存在账期显著延长、严重挤压供应商现金流的情况。车企承诺支付账期不超60天,正是抵制“内卷式”竞争的具体措施之一。
新京报贝壳财经记者通过Wind数据梳理看到,2024年13家车企应付账款周转均值约为174.15天。其中,北汽蓝谷、小鹏汽车、长安汽车应付账款周转天数超过200天。

2020年-2024年部分车企应付账款周转天数。新京报贝壳财经记者王琳琳制图
中汽碳数字通过ESG体系指标开展研究,发现2024年较2020年企业的应付账款周转天数平均增长了22天,说明企业存在将成本压力向外释放,通过供应链传递给供应商,进而增加拖欠供应商货款的风险。
相较而言,国际品牌、合资车企的整体账期情况相对较好,基本在45天-60天。中国钢铁工业协会6月10日发文称,有部分汽车企业依托自身供应链金融平台,在钢铁等上游企业供货后迟迟不给货款,延迟几个月才通过企业汇票支付,把本该自己承担的融资压力和融资成本转嫁给上游供应商。
“整零矛盾”下供应商利润大幅压缩
在汽车行业,零部件供应商和整车厂的“整零矛盾”由来已久。价格战导致供应链大力度降本,整车厂和供应链的利润进一步被挤压。零部件供应商净利润率已从2015年的9%降至2025年一季度的3.8%,中小供应商现金流储备普遍不足3个月运营需求。
京西智行全球首席执行官刘喜合表示,过去汽车行业供应商账期问题积弊已久,账期很长。为了维持运营,部分情况下供应商可能需要依赖短期贷款或应收账款融资,财务成本高、流动性差,极大限制了企业在技术研发等方面的投入意愿。
汽车企业“卷”价格,上游原料供应商倍感压力。中国钢铁工业协会提到,部分自主品牌汽车厂通过招标采购汽车板,按照一般的钢铁产品给汽车板定价,基本是“最低价”中标,严重打击了钢厂供货积极性。
于汽车行业而言,利润也走上下坡路。国家统计局数据显示,2018年汽车行业利润率为7.3%,到2024年滑落至4.3%,今年一季度进一步降至3.9%。“价格战”火热,2024年汽车行业新车市场整体零售累计损失接近2000亿元。
监管出手反“内卷”稳定供应链
汽车行业反“内卷”正在从企业呼吁,走入监管视野。中国汽车工业协会、工信部等纷纷发声,指出车企无序“价格战”是“内卷式”竞争的典型表现,将加大整治力度。
多位车企负责人也在公开场合表态要抵制“内卷式”竞争。近日,工信部会议要求扎实推进“综合整治新能源汽车行业‘内卷’问题”等集中整治。规定支付供应商账期正是具体措施之一。
刘喜合表示,众多汽车主机厂响应国家号召,将付款期统一至60天内,这一变革对供应链的稳定性有着极大的强化作用。从中长期视角来看,将重塑整个汽车供应链生态。
柏文喜表示,账期缩短有助于推动产业链协同创新,促进产业链整体升级,也有助于降低整个产业链的系统性风险。
(文章来源:新京报)
郑重声明:以上内容与本站立场无关。本站发布此内容的目的在于传播更多信息,本站对其观点、判断保持中立,不保证该内容(包括但不限于文字、数据及图表)全部或者部分内容的准确性、真实性、完整性、有效性、及时性、原创性等。相关内容不对各位读者构成任何投资建议,据此操作,风险自担。股市有风险,投资需谨慎。如对该内容存在异议,或发现违法及不良信息,请发送邮件至yxiu_cn@foxmail.com,我们将安排核实处理。