机构调研丨苹果概念+AI眼镜+激光雷达 这家公司业绩续创新高 光通信滤光片预计年内形成少量销售贡献
AI导读:
4月21日,多家上市公司发布投资者关系活动记录表公告,披露各自与机构之间的业务交流内容,其中透露出公司业务布局的诸多进展与亮点。
水晶光电:公司在AI光学业务布局中已延伸至光通信领域相关产品
水晶光
4月21日,多家上市公司发布投资者关系活动记录表公告,披露各自与机构之间的业务交流内容,其中透露出公司业务布局的诸多进展与亮点。

水晶光电:公司在AI光学业务布局中已延伸至光通信领域相关产品
水晶光电近日在业绩说明会上透露,公司在AI光学业务布局中,已延伸至光通信领域相关产品。近期,随着下游客户产能紧缺、相关产品供应紧张,客户主动向公司提出配套需求。为了满足客户需要,公司正积极推进产能调配及相关业务筹备工作。其中,用于光通信的滤光片类产品开发周期较短,预计年内有望形成少量销售贡献。
据介绍,水晶光电正全力打通光学在“信息感知/获取—信息传输—信息处理—信息存储—信息呈现”的全链条应用。目前,公司已有光电玻璃基板、滤光片、硅透镜等多个用于光通信领域的在研项目稳步推进。
“公司已完成新一轮三条成长曲线的梳理与更新,AR光学已明确为第二成长曲线,公司将继续坚定不移、持续投入推进。”水晶光电称,截至目前,公司GWG(反射光波导)相关核心产线建设已基本完成,现阶段重点围绕产线优化开展工作,包括可复制、可扩充的量产方案、自动化方案、国产设备替代方案、生产效率提升、成本优化以及供应链能力提前布局等,为未来大规模量产做好充分准备。公司坚定看好在AR大视场角应用场景中,GWG成为主流技术方案的可能性。
北美大客户方面,经过多年努力,水晶光电与北美大客户已建立全面立体的合作关系,多个战略项目顺利落地,推动了公司基础业务的持续增长。
水晶光电表示,凭借前期与客户各相关部门建立的良好合作关系,公司与北美大客户在手机光学领域的创新持续推进,未来,公司将在维持现有业务稳步增长的基础上,积极把握该客户各类创新机会。
水晶光电构建了在全球多个国家地区为客户提供从“核心光学元器件、模组到解决方案”的全方位服务体系与智能制造能力,核心产品广泛应用于消费电子、车载光学、AR/VR眼镜等领域。
2025年,水晶光电实现营业收入69.28亿元,同比增长10.37%;归母净利润为11.72亿元,同比增长13.84%;扣非净利润10.44亿元,同比增长9.28%。公司拟向全体股东每10股派发现金红利2元(含税),合计分红约2.78亿元。2026年,公司的经营目标为力争营业总收入实现10%-30%的增长。
中国银河最新研报指出,消费电子业务作为公司的基本盘,其增长逻辑有望转向至技术创新驱动下的品类扩张,汽车电子业务的增长动力也在向毛利率抬升的高质量发展阶段切换。目前,公司的光电玻璃基板项目、光通信用波分复用滤光片镀膜技术研发项目、CPO共封装-硅透镜研发项目正在开发中。作为公司中长期的战略发展方向,公司将核心竞争力逐渐从成熟市场延伸至新兴领域,打开了全新的成长空间。
二级市场方面,水晶光电股价今日上涨3.88%,本月涨幅为46.96%。

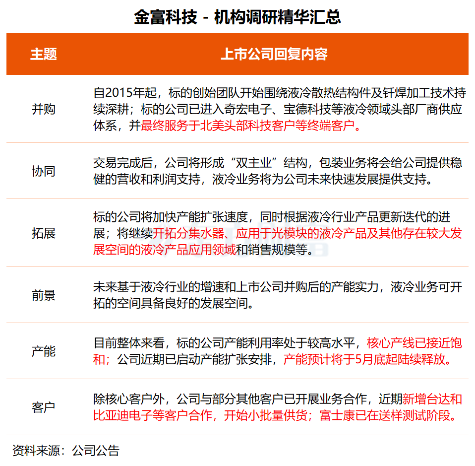
金富科技:近期新增台达、比亚迪电子等客户合作并开始小批量供货
金富科技昨日接受诺安基金、光大证券等12家等机构调研,就通过并购卓晖金属、联益热能各51%股权切入液冷业务的进展和发展战略等情况进行交流。
在调研中,金富科技透露,标的公司已进入奇宏电子、宝德科技、双鸿电子等液冷领域头部厂商供应体系,并最终服务于北美头部科技客户等终端客户。
“未来基于液冷行业的增速和上市公司并购后的产能实力,液冷业务可开拓的空间具备良好的发展空间。”金富科技表示,并入上市公司后,标的公司将加快产能扩张速度,同时根据液冷行业产品更新迭代的进展,将继续开拓分集水器、应用于光模块的液冷产品及其他存在较大发展空间的液冷产品应用领域和销售规模;继续开拓已有核心客户的新品类订单、加大开拓其他新客户力度、并开拓应用于其他场景的液冷产品。
产能方面,金富科技称,目前整体来看,标的公司产能利用率处于较高水平,核心产线已接近饱和。公司在2026年液冷业务工作计划中已布局产能扩张工作安排;公司近期已经启动产能扩张安排,结合产能扩张和客户订单情况,产能预计将于5月底起陆续释放。
关于订单和客户情况,目前公司客户以已披露的头部客户为主。除核心客户外,公司与部分其他客户已开展业务合作,近期新增台达和比亚迪电子等客户的合作,开始小批量供货;富士康已在送样测试阶段。随着后续产能逐步扩张,公司将提升其他客户的合作规模。
金富科技主要从事应用于饮料、食品等领域用的包装产品研发、设计、生产和销售。切入液冷散热领域后,公司将形成“双主业”结构,包装业务将会给公司提供稳健的营收和利润支持,液冷业务将为公司未来快速发展提供支持。
二级市场方面,金富科技早盘直线涨停,录得三连板,月涨幅为63.06%。
(文章来源:东方财富研究中心)
郑重声明:以上内容与本站立场无关。本站发布此内容的目的在于传播更多信息,本站对其观点、判断保持中立,不保证该内容(包括但不限于文字、数据及图表)全部或者部分内容的准确性、真实性、完整性、有效性、及时性、原创性等。相关内容不对各位读者构成任何投资建议,据此操作,风险自担。股市有风险,投资需谨慎。如对该内容存在异议,或发现违法及不良信息,请发送邮件至yxiu_cn@foxmail.com,我们将安排核实处理。

