国信证券拟换股收购万和证券96.08%股权
AI导读:
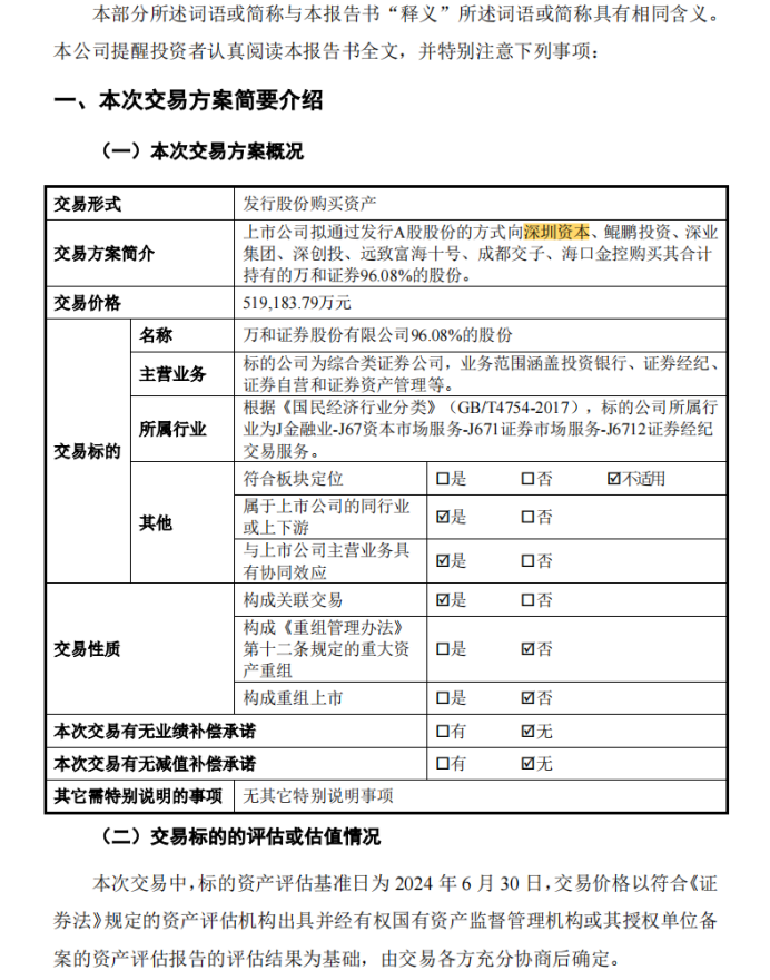
国信证券计划通过发行A股股份的方式向深圳资本等7家公司购买其合计持有的万和证券96.08%的股份,交易总额51.92亿元。此次交易的本质是换股,不涉及现金定增,旨在推动国信证券国际业务及创新业务的快速发展。
继“国君+海通”交易细节披露后,“国信+万和”的交易细节也于12月6日晚间正式官宣。国信证券计划通过发行A股股份的方式,向深圳资本、鲲鹏投资等7家标的公司购买其合计持有的万和证券96.08%的股份,交易总额达到51.92亿元。该交易详情已在《国信证券股份有限公司发行股份购买资产暨关联交易报告书(草案)》中公布。
市场对此次券商并购反应热烈,但质疑声也不绝于耳,主要集中在误解本次交易为现金增发方式完成收购。实际上,本次交易的本质是换股,不涉及现金定增。国信证券通过增发股份来换取万和证券的股权,与“国联+民生”、“国君+海通”的换股+定增配套资金模式有所不同。
值得注意的是,此次交易的发行价格为8.60元,不低于定价基准日前60个交易日股票交易均价的80%,且不低于上市公司最近一个会计年度经审计的归属于上市公司股东的每股净资产。以该价格计算,国信证券将向交易对方发行603702080股,收购万和证券96.08%的股份,交易作价为519,183.79万元。
此外,万和证券的股权定价为1倍市净率(PB),相较于今年非上市券商被收购的案例,如民生证券的1.86倍PB,东莞证券的1.26倍PB,此次收购价格相对合理。国信证券拟通过此次交易,将万和证券打造成为在跨境资产管理等特定业务领域具备行业领先优势的区域特色券商,推动公司国际业务及创新业务的快速发展。
然而,本次交易也面临一些挑战。首先,交易完成后,万和证券将纳入国信证券合并报表范围,可能导致上市公司即期回报被摊薄。其次,整合效果不达预期的风险也存在,因证券行业特性,涉及资产、业务、人员等多个方面,整合需要较长时间才能完成。最后,人才流失也是万和证券面临的一大挑战,对优秀人才的需求大幅增加,若出现人才流失和储备不足的情形,将对公司的经营管理和业务发展产生不利影响。
不过,国信证券表示,交易完成后,公司将对万和证券的业务、人员、资产、财务、系统等进行整合,以解决收购后母子公司间存在的同业竞争以及利益冲突。同时,依托海南自贸港的政策优势,力争将万和证券打造成为行业领先的特色券商。
此次“国信+万和”的合并,显然是顺应券业供给侧改革大趋势,期待“1+1>2”的效应。虽然面临一些挑战,但国信证券表示将充分发挥交易带来的协同作用,对万和证券进行资源整合,进一步提升公司综合盈利水平。


                郑重声明:以上内容与本站立场无关。本站发布此内容的目的在于传播更多信息,本站对其观点、判断保持中立,不保证该内容(包括但不限于文字、数据及图表)全部或者部分内容的准确性、真实性、完整性、有效性、及时性、原创性等。相关内容不对各位读者构成任何投资建议,据此操作,风险自担。股市有风险,投资需谨慎。如对该内容存在异议,或发现违法及不良信息,请发送邮件至yxiu_cn@foxmail.com,我们将安排核实处理。

                            
                            
                            
                            
                            
                            
                                    
                                
                                    
                                
                                    
                                
                                    
                                
                                    
                                