核电板块持续活跃,迎来十年黄金周期
AI导读:
核电板块近期持续活跃,中核集团再创聚变装置运行新纪录,美国总统签署核能行政命令。高盛研报指出核电迎来十年黄金周期,全球铀矿市场正步入结构性短缺时代。核电产业链中,核岛设备成本占比高,涉及多家上市公司。
多重利好因素推动下,核电板块近期持续活跃。截至周五收盘,生产电磁线和铜排可用于核电机组配套部件的百利电气11天6板,为紧凑型聚变能实验装置项目(BEST)5号楼提供钢结构桁架的富煌钢构两连板。
消息面上,中核集团核工业西南物理研究院再创我国聚变装置运行新纪录——新一代人造太阳“中国环流三号”实现百万安培亿度H模。此外,美国总统特朗普签署了有关核能的行政命令,计划2030年前启动10座大型核电站建设,2050年前将核电产能翻四倍。
高盛研报指出,核电迎来十年黄金周期,全球铀矿市场正步入结构性短缺时代,预计2040年全球铀矿缺口将达到1.3亿磅。同时,核电需求在AI时代激增,全球核电装机潮全面爆发,核技术迎来显著增长拐点。
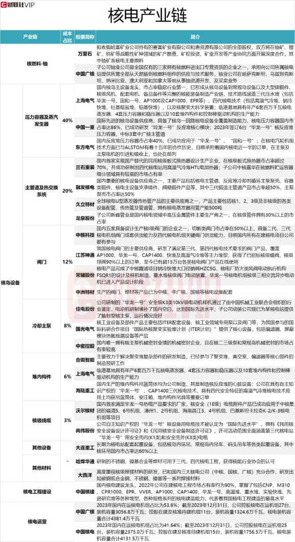
核电产业链中,核岛设备成本占比最高的是压力容器及蒸汽发生器,达到40%,涉及上市公司包括上海电气、中国一重和东方电气;主管道及热交换系统成本占比20%,涉及上市公司有兰石重装、融发核电、久立特材和龙泉股份。具体情况见下图:

在压力容器及蒸汽发生器领域,上海电气是国内核岛主设备龙头,已形成完整的核能装备制造产业链,全面覆盖国内现有核电技术路线,核岛主设备国内综合市场占有率持续领先。上海电气临港基地具备年产6套百万千瓦核电蒸发器、4套压力容器等生产能力。
中国一重是国际先进的核岛设备供应商,成功签订多个核电重点项目,包括“华龙一号”核电常规岛整锻低压转子等。在核电装备方面,具备核岛一回路核电设备全覆盖制造技术。
东方电气率先进入百万千瓦等级大型核电领域,是国内首家具备该项资质的装备制造企业。公司产品覆盖核电设备领域,已具备核1/2/3级设备完整设计资质,拥有批量化制造核电站核岛主设备和常规岛汽轮发电机组的成套供货能力。
在主管道及热交换系统领域,兰石重装是国内首家实现国产替代的民用核级板式换热器设计生产企业,在核电站用核级板式换热器市场占有优势份额。子公司中核嘉华在核燃料贮运容器细分领域市场占有率较高。
融发核电是国内重要的核电设备供应商之一,核电领域产品包括核岛一回路主管道主设备、核一级主泵流体机械部件等。
久立特材是核电U型蒸发器传热管产品的全球主要供应商之一,目前拥有核电蒸发器用管产能500吨。
龙泉股份全资子公司新峰管业是国内核电中高压金属管件主要生产商之一,核电管件产品核安全级别覆盖1级、2级、3级。
(文章来源:财联社)
郑重声明:以上内容与本站立场无关。本站发布此内容的目的在于传播更多信息,本站对其观点、判断保持中立,不保证该内容(包括但不限于文字、数据及图表)全部或者部分内容的准确性、真实性、完整性、有效性、及时性、原创性等。相关内容不对各位读者构成任何投资建议,据此操作,风险自担。股市有风险,投资需谨慎。如对该内容存在异议,或发现违法及不良信息,请发送邮件至yxiu_cn@foxmail.com,我们将安排核实处理。

